Digital workflow automation transforms business operations by automating routine tasks and processes. This technology automatically activates tasks based on specific conditions, ensuring that business operations flow seamlessly without manual input. The adoption of digital workflows significantly boosts efficiency, reduces the likelihood of errors, and provides clear visibility into process status and outcomes.
This blog is going to be about the essentials of digital workflow automation. We will define what constitutes a digital workflow, discuss its key benefits, and outline practical steps for creating effective automated workflows. By embracing digital workflows, businesses can achieve greater operational efficiency and adapt more quickly to changing market demands. This guide aims to equip you with a comprehensive understanding of digital workflow automation and its impact on modern business practices.
What is a Digital Workflow?
A digital workflow consists of a series of automated steps designed to complete a specific business process. At its core, a digital workflow links various tasks, orchestrating them to operate automatically based on predefined rules. Each step in the workflow triggers the next, ensuring a smooth transition and timely execution of tasks.
Digital workflows integrate with various business systems, enabling data to flow seamlessly between different stages and stakeholders. This integration is crucial as it allows for real-time data updates and decision-making. By automating these processes, companies eliminate the need for manual data entry and oversight, significantly reducing the chances of human error while increasing the speed of operations.
In summary, a digital workflow automates and connects tasks in a business process, facilitating efficient and accurate operations. This automation is essential for businesses looking to streamline their processes and enhance overall productivity.
How Does a Digital Workflow Work?
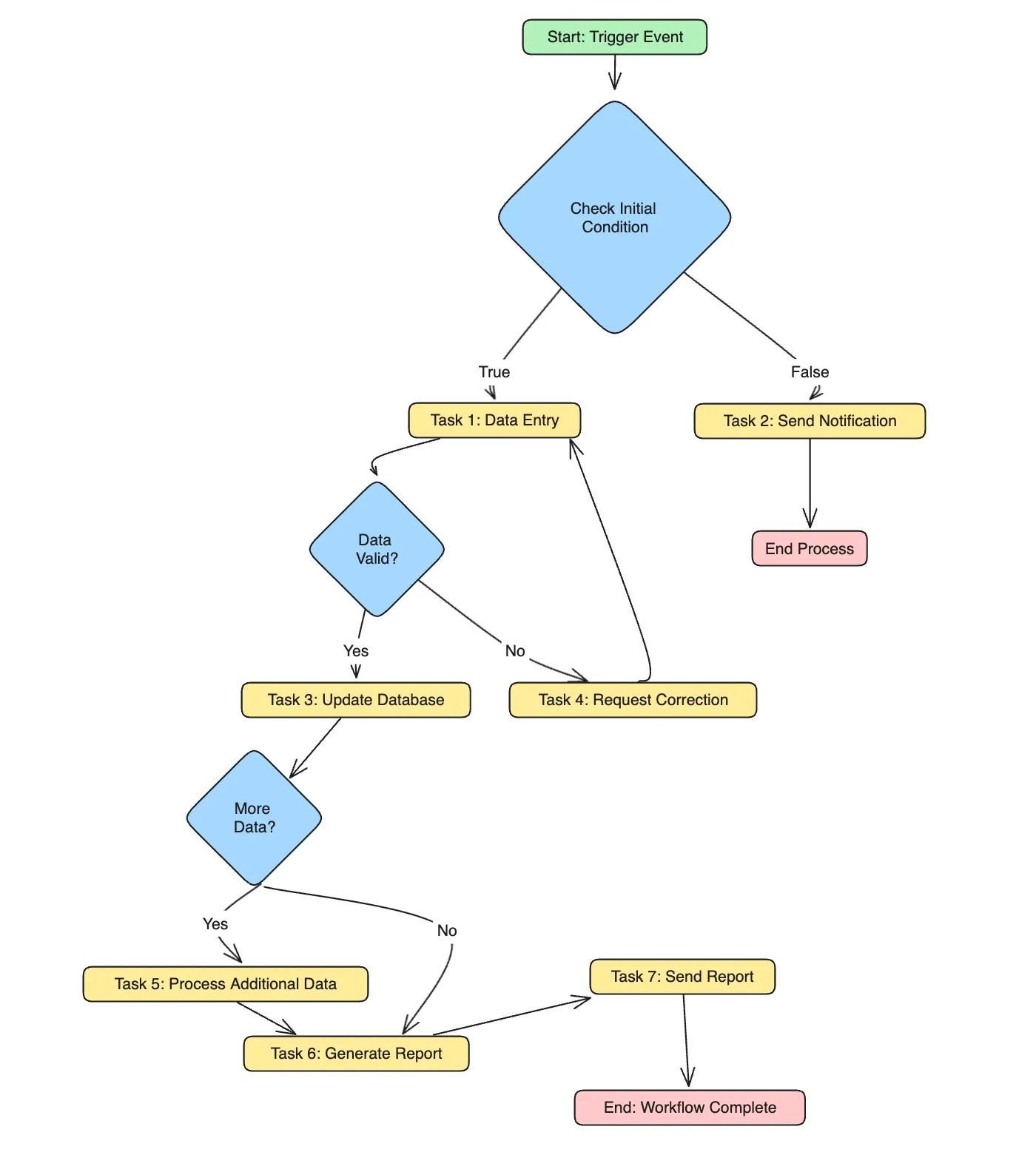
A digital workflow operates by automating the sequence of tasks necessary to complete business processes. Here's a detailed breakdown of how these workflows function:

- Initiation: Every digital workflow begins with a trigger. This trigger can be a specific event, such as the submission of a form, a scheduled time, or a change in data within a system. The trigger sets the automated workflow into motion.
- Task Sequence: Once triggered, the workflow follows a pre-defined sequence of tasks. These tasks can include sending emails, updating databases, generating reports, or any other business function that needs automation. Each task is defined by specific rules that dictate when and how it should be executed, ensuring that the workflow progresses logically and efficiently.
- Conditional Logic: Workflows often incorporate conditional logic, which allows the workflow to branch and perform different actions based on data inputs or outcomes of previous tasks. This capability makes digital workflows highly adaptable to complex business scenarios, where different outcomes are required based on varying conditions.
- Integration: Digital workflows are typically integrated with other business systems, such as customer relationship management (CRM) platforms, enterprise resource planning (ERP) systems, and other data repositories. Integration ensures that data flows smoothly between systems, updating and triggering actions without manual intervention.
- Monitoring and Optimization: Once a digital workflow is in place, it can be monitored for performance and efficiency. Tools are often used to track how long tasks take, identify bottlenecks, and measure the effectiveness of the workflow. Based on these insights, workflows can be continuously optimized to improve speed, reduce costs, and enhance overall business performance.
- Completion: The workflow is completed when all the tasks are performed according to the defined paths and conditions. Outputs such as reports, notifications, or updates are the typical endpoints of a digital workflow, signaling that the process has been executed fully and successfully.
Digital workflows automate complex business processes by efficiently managing tasks based on a series of programmed rules and conditions. This automation not only saves time and reduces errors but also enables businesses to scale operations and improve decision-making through better data management and integration. Benefits of Digital Workflow Implementing digital workflows in business processes offers numerous advantages that can significantly enhance efficiency, accuracy, and overall productivity. Here are the key benefits:
- Increased Efficiency: Automating repetitive tasks within workflows reduces the time employees spend on manual processes. Automation ensures tasks are completed faster and with consistent timing, allowing teams to focus on more strategic activities. This efficiency gains not only speed up processes but also optimizes resource allocation across the organization.
- Reduced Errors: Digital workflows minimize human errors by automating data entry and processing. Automated checks and validations ensure that data is accurate and complete before moving to the next step, reducing the likelihood of mistakes that can occur when tasks are performed manually. This accuracy is crucial in maintaining the integrity of business operations and in making informed decisions.
- Enhanced Transparency: With digital workflows, each step of a process is recorded and can be monitored in real-time. This visibility allows managers to track progress, pinpoint bottlenecks, and intervene when necessary to ensure smooth operations. Increased transparency also improves accountability among team members, as each action and decision is documented.
- Improved Compliance: Automated workflows can be designed to comply with industry regulations and standards, ensuring that every step of a process meets legal and operational requirements. This is particularly important in industries with strict regulatory environments, such as finance, healthcare, and pharmaceuticals, where compliance is critical.
- Scalability: Digital workflows are scalable, meaning they can be expanded or modified as business needs change. As a company grows or adapts to new market conditions, workflows can be easily updated to include new tasks, integrate additional tools, or handle larger volumes of data. This flexibility is essential for businesses aiming to stay competitive and responsive to market dynamics.
- Better Collaboration: Digital workflows facilitate better collaboration across departments and teams by providing a unified platform where all workflow-related communications and documents are centralized. This setup eliminates silos and ensures that all team members have access to the information they need, when they need it, fostering a more collaborative and cohesive working environment.
- Cost Savings: By streamlining operations and reducing the need for manual intervention, digital workflows can significantly lower operational costs. Savings come from reduced labor hours, lower error rates, and the ability to manage processes more effectively, all of which contribute to a better bottom line.
In conclusion, digital workflows bring substantial benefits to businesses by enhancing operational efficiency, reducing errors, and improving transparency and compliance. These benefits not only improve day-to-day operations but also support strategic business growth and adaptation in a rapidly changing business environment. How to Create Digital Workflow Using Nected? Creating an efficient digital workflow in Nected involves a series of structured steps designed to simplify process automation within your business environment. Here's a detailed guide on how to set up a digital workflow using Nected:
1. Log into the Nected Dashboard
Begin by accessing your Nected account. Once logged in, navigate to the dashboard. This area provides a centralized view of tools and options essential for creating and managing workflows.
2. Navigate to Workflow Option
On the dashboard, locate the 'Workflow' option on the left panel. Clicking on this will direct you to the workflow management section, where you can view existing workflows or initiate new ones.

3. Create a New Workflow
- Initiate Workflow Creation: Click on the ‘Create Workflow’ button to open a configuration window.
- Name and Stage Your Workflow: Enter a name for your workflow, such as "Sample Workflow". You also need to select its stage—opt for 'staging' to test the workflow without impacting live data, or 'production' to implement it in a live environment.
4. Set Up an API Trigger
- Add Trigger Node: In the workflow editor, find and select the '+' icon or "Add Node" button to add a new node.
- Choose and Configure Trigger: Select the "Trigger" node, specifically choosing ‘API Trigger’ from the list. Define the input parameters it should accept, like sensor ID or customer ID, specifying the necessary data types (string, numeric, date).
5. Add Actions and Rules
- Insert Actions: Following the trigger setup, add actions by clicking the plus icon. Actions might include executing custom scripts, performing database operations, or invoking other predefined rules within Nected.
- Incorporate Rules: You can add existing rules to the workflow. Ensure that all rules are published if you intend to publish the workflow.
6. Test Each Node
- Individual Testing: It’s critical to test each node or component within your workflow. This testing process ensures that each part, including API triggers and actions, functions as expected.
- Error Identification: This step helps identify and rectify any errors or configuration issues, ensuring the workflow is ready for live deployment.
7. Publish Your Workflow
- Finalize and Publish: Once testing confirms that the workflow operates correctly, proceed to publish it.
- Resolve Issues: If the system detects any issues during the publishing attempt, it will provide alerts. Resolve these issues to ensure the workflow functions seamlessly once deployed.
8. Monitor and Optimize
- Ongoing Monitoring: After publishing, continuously monitor the workflow's performance to ensure it meets the intended objectives.
- Optimization: Based on performance feedback, make necessary adjustments to optimize efficiency and effectiveness.
This approach of creating a digital workflow in Nected enhances operational efficiency and ensures that processes align with business requirements and regulatory standards. By following these steps, businesses can leverage Nected to automate workflows, improving productivity and reducing operational complexities.
Why Use Nected for Digital Workflow?
Traditional workflow engines often present challenges that can impede the efficiency and adaptability of digital workflows. Here’s an analysis of common problems users face with these conventional systems and how Nected addresses these issues effectively:
- Complexity in Setup and Use
Many traditional workflow engines have complex interfaces that require significant technical expertise to navigate and configure. This complexity can deter non-technical users and slow down the workflow creation process.
Nected simplifies workflow design with a user-friendly interface that is intuitive even for users with minimal technical background. The drag-and-drop functionality and clear, guided processes allow users to create and manage workflows effortlessly, reducing setup time and the learning curve.
- Limited Customization Options
Some workflow engines offer limited customization options, forcing organizations to adapt their processes to the software rather than the other way around. This can lead to inefficiencies and a mismatch between workflow capabilities and business needs.
Nected provides extensive customization features that allow users to tailor workflows to their specific operational requirements. From setting up unique triggers to defining complex conditional paths, Nected enables precise adjustments that fit exact business processes.
- Inadequate Integration Capabilities
Integrating traditional workflow engines with other business systems can be challenging and often requires additional programming or expensive third-party tools. This lack of integration can lead to siloed data and processes, undermining the potential benefits of workflow automation.
Nected offers robust integration capabilities, allowing seamless connections with a wide range of databases, applications, and external APIs. This integration ensures that data flows smoothly between systems, enhancing the automation process and providing a more cohesive user experience.
- Scalability Issues
As businesses grow, their workflow needs evolve. Traditional engines might not scale efficiently, leading to performance bottlenecks or the need for significant upgrades or replacements, which can be costly and disruptive.
Designed with scalability in mind, Nected supports businesses as they expand. The platform accommodates an increasing number of workflows and more complex configurations without a loss in performance, ensuring that businesses can scale their operations without changing their workflow management systems.
- Insufficient Support and Updates
Users of traditional workflow engines often face issues with inadequate support and infrequent updates, which can leave them struggling with outdated features and unable to adapt to new market demands or technologies.
Nected provides comprehensive support and regular updates to ensure that users have access to the latest features and security enhancements. The proactive customer service and ongoing development mean that users receive assistance promptly and can take advantage of the latest technological advancements.
By addressing these common pitfalls of traditional workflow engines, Nected not only enhances the user experience but also ensures that digital workflows are more adaptable, efficient, and aligned with current and future business needs.
Conclusion
The adoption of digital workflow automation is a strategic decision that can significantly enhance the operational efficiency of a business. By automating routine tasks, reducing errors, and improving data flow, digital workflows enable organizations to focus more on strategic initiatives and less on mundane operations.
When choosing the right digital workflow automation tool, it is essential to consider several factors:
- Ease of Use: Select a tool that offers an intuitive interface and simplifies the process of creating and managing workflows. This reduces training time and allows users from various technical backgrounds to participate in process automation.
- Customization and Flexibility: The tool should provide robust customization options that can adapt to your specific business processes and requirements. This flexibility ensures that the software can grow and change with your business needs.
- Integration Capabilities: Look for a platform that easily integrates with existing systems and applications within your organization. Effective integration eliminates data silos and enhances the overall functionality of your digital workflows.
- Scalability: Choose a platform that can scale with your business. As your organization grows, your workflow solution should be able to handle increased demands without performance degradation.
- Support and Updates: Ensure that the tool is backed by reliable support and regular updates. Continuous improvement and support are crucial for maintaining an efficient and secure workflow system.
By carefully evaluating these factors, businesses can select a digital workflow automation tool that not only meets their current needs but also supports future growth and adaptation. Nected, with its user-friendly design, comprehensive customization, and robust integration capabilities, represents a viable option that addresses many of the common challenges associated with traditional workflow engines.
In conclusion, while many tools are available, selecting one that aligns closely with your business strategy and operational demands is crucial for maximizing the benefits of digital workflow automation.
FAQs:
Q1. What are the general steps of a digital workflow?
A digital workflow typically involves several key steps:
- Trigger: The process begins with a trigger, which could be a time, an event, or data input that initiates the workflow.
- Tasks: Sequential tasks are performed automatically based on the workflow design. These can include data processing, sending notifications, or other actions.
- Conditional Logic: The workflow may include conditions that dictate the flow of processes depending on the outputs of previous tasks.
- Integration: Tasks within the workflow can integrate with other systems, pulling or pushing data as needed.
- Monitoring: The workflow is monitored for performance and efficiency, allowing for adjustments and optimization.
- Completion: The workflow ends when all tasks are completed as specified, often resulting in a final action like a report generation or an update notification.
Q2. What is the difference between RPA and digital process automation?
RPA (Robotic Process Automation) is technology designed to automate routine, rule-based tasks using software robots or "bots" that mimic human actions. RPA is typically used for discrete tasks that require little decision-making. Digital Process Automation (DPA), on the other hand, focuses on the end-to-end automation of business processes. It is more holistic than RPA, involving more complex decision-making and integration across multiple systems. DPA aims to optimize and transform entire business processes rather than just automate tasks.
Q3. What is DPA in agile?
In an agile context, DPA (Digital Process Automation) refers to the iterative and flexible approach to automating business processes. DPA in agile frameworks is designed to rapidly adapt to changes in business requirements, allowing organizations to continually evolve their processes and improve efficiency. This approach aligns with agile principles of incremental development and frequent assessment.
Q4. What is DPA in BPM?
In Business Process Management (BPM), DPA enhances traditional BPM by automating processes that were once manual or semi-automated. DPA (Digital Process Automation) in BPM focuses on streamlining, integrating, and optimizing business processes to improve operational efficiency and effectiveness. It leverages digital technologies to ensure that BPM can keep pace with the digital transformation demands of modern businesses.
Q5. What is the DPA strategy?
A DPA strategy involves a comprehensive plan to implement digital process automation across an organization. It includes assessing current processes, identifying those that can be improved through automation, and defining the tools and technologies needed. The strategy aims to align DPA initiatives with business goals, ensuring that automation adds value and enhances organizational performance. A successful DPA strategy often involves stakeholder engagement, clear governance, and continuous evaluation to adapt to new opportunities and technologies.





.webp)

.svg.webp)




_result.webp)


.webp)



.webp)
.webp)
.webp)

.webp)

.webp)







%20(1).webp)
