Operational Decision Management (ODM) plays a crucial role in ensuring efficient and effective business operations. It involves the use of tools and processes to make and execute the day-to-day decisions that keep an organization running smoothly. In this blog, we will explore the significance of operational decision management , the tools and processes involved in operational decision making, and its impact on quality operations management. Furthermore, we will discuss how Nected can be leveraged to enhance ODM and contribute to the overall success of an organization.
Why Is Operational Decision Management Required?
Operational Decision Management (ODM) is pivotal for organizational fulfillment, streamlining everyday selections to make certain operations easy. It utilizes tools and tactics to reduce operational prices, mitigate risks, and optimize resource allocation. ODM is instrumental in fine operations control, automating complex decision-making to beautify productiveness and responsiveness to market dynamics. Its capacity for accurate, steady, and well timed selections is essential for businesses to stay agile in a fast-paced environment.
Operational Decision Making Process
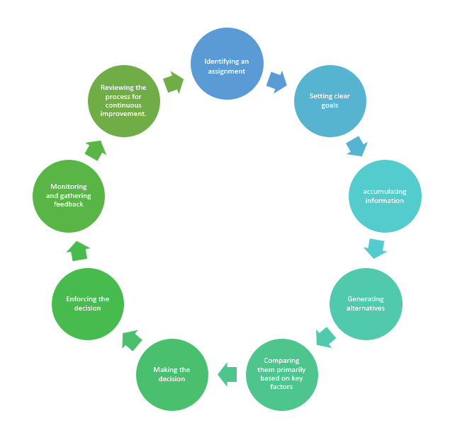
Decision-making can be initiated by identifying an assignment > setting clear goals > accumulating information> generating alternatives > comparing them primarily based on key factors > making the decision > enforcing it, monitoring and gathering feedback, and eventually, reviewing the process for continuous improvement as shown below.

This cycle ensures effective and informed selection-making in operational environments. These steps shape a cyclical procedure, as choices frequently have ongoing implications and may require changes over the years. The effectiveness of the operational decision-making system is encouraged by elements along with the best of statistics, the decision-maker's experience, and the business enterprise's ability to adapt to changing situations.
Challenges in Operational Decision Management
As businesses scale and the demand of an efficient operational plan becomes a priority . In the present day business landscape challenges are increasing at a very fast pace and the solution is to have dynamic solutions that can resolve complexities instantly without breaching SLAs or producing a loss for business. The below infographic lists some of the crucial pain points of modern businesses who have detailed operational needs.

Benefits of Operational Decision Management
Operational Decision Management (ODM) offers numerous benefits for businesses, including:
- Improved Efficiency: Streamlines operational decisions and decision-making processes, reducing delays and enhancing productivity.
- Cost Reduction: Optimizes resource allocation and minimizes operational costs by utilizing effective operational decision-making tools.
- Risk Mitigation: Helps in identifying and mitigating potential risks through data-driven decisions, providing a clear operational decision management example.
- Enhanced Agility: Allows businesses to adapt quickly to market changes and operational challenges, making better operational decisions.
- Better Resource Management: Facilitates optimal utilization of resources, leading to better overall performance and illustrating what operational decisions in business should focus on.
Read Also: An Introduction to Decision Automation vs Decision Management
Operational Excellence : Nected’s Decision Management Software
To understand the landscape of operational decision management and how Nected emerges as a promising contributor let us go through some of the well known players in this market with the help of below illustration.

The below table will give us an overview of features offered by available decision management solutions and compares them with Nected on usability.
|
Parameter |
NECTED DECISION ENGINE |
Other Decision Making Software |
|
Real Time Decision Making |
YES |
Though Some of the Software’s in the Market come with this feature but they are expensive . Also some of the leading names like SAP BRM , OpenRules , Oracle PA , InRule do not have decision making capabilities . |
|
Business Rules Management |
YES |
Majority of them provide this feature but TIBCO BusinessEvents users are facing issues as it is not there so Nected has an edge over TIBCO users . |
|
Policy Automation |
YES |
No other decision engine is offering this other than Nected and ORACLE PA. |
|
Custom Decision Models |
YES |
SAP BRM , TIBCO Business Events does not have such Models . |
|
Language Agnostic |
YES |
Every other software has this dependency to a certain language which might involve costs and complexities to businesses so Nected can be considered a major player if businesses want to avoid complexities related to machine languages . |
|
API Driven Flexibility |
YES |
The API feature is unique and flexible which no other decision engine is offering currently . |
Nected stands out as a complete and unified solution within the present day business panorama. Going past specialized structures, it integrates warehouse control, offers embedded facts analytics, and guarantees stop-to-cease automation, distinguishing itself from standalone tools like WMS, analytics systems, and RPA. Nected's strength lies in its ability to provide a holistic method to operational control, surpassing the limitations of area-specific platforms. In comparison to other tools like Tableau, Microsoft Power BI, UiPath, MetricStream, EHR, ERP, CRM, and MES, Nected gives a versatile and unified platform for streamlined and efficient business operations.
Read Also: Data-driven Decision Making for your business goals with Nected
Nected’s Approach to Operational Decision Management
Nected revolutionizes Operational Decision Management (ODM) by way of providing a complete and adaptive method. The implementation focuses on integrating Nected into key selection-making strategies, improving efficiency, and ensuring real-time, data-backed decision outcomes.
Nected Decision Management software addresses diverse challenges across industries:
- Real-time decision making demands in Healthcare
- Dynamic E- commerce challenges
- Supply chain complexities
- Data Overload and Analytics Precision
- Decision Automation Complexities
- Compliance and Regulatory Adherence
- Human-machine collaboration
Let us go through an implementation example below. We have chosen Supply Chain for example; you can connect with us and book a demo and our subject matter experts will provide you with the necessary details useful for your business domain .
Implementation Code (Sample - Supply Chain Decision Management):
`import requests
# Define Nected Decision Engine API endpoint
api_url = "https://api.nected.com/decision-engine"
# Define Pricing Strategy Decision Management rules
pricing_rules = {
"low_demand_high_inventory": {
"condition": "demand < 100 and inventory > 500",
"decision": "Discount Pricing"
},
"steady_demand_optimal_inventory": {
"condition": "100 <= demand <= 200 and 200 <= inventory <= 500",
"decision": "Maintain Current Pricing"
},
"high_demand_low_inventory": {
"condition": "demand > 200 and inventory < 200",
"decision": "Premium Pricing"
}
}
# Pricing Data
pricing_data = {
"demand": 150,
"inventory": 300,
"competitor_pricing": 0.95 # Competitor's pricing as a percentage of our pricing
}
# Define API request payload
payload = {
"rules": pricing_rules,
"data": pricing_data
}
# Make a Pricing Strategy Decision using Nected's Decision Engine API
response = requests.post(api_url, json=payload)
if response.status_code == 200:
decision_result = response.json()["decision"]
if decision_result == "Discount Pricing":
print("Low demand and high inventory detected. Implementing`
`discount pricing.")
elif decision_result == "Maintain Current Pricing":
print("Steady demand and optimal inventory levels. Maintaining current pricing.")
elif decision_result == "Premium Pricing":
print("High demand and low inventory. Implementing premium pricing.")
else:
print("Error:", response.status_code)`
In this situation, Nected is utilized for operational decision-making in pricing method. The decision engine evaluates factors inclusive of call for, inventory stages, and competitor pricing to dynamically alter the pricing approach. Based on real-time records, Nected determines whether or not to put in force bargain pricing, keep current pricing, or follow premium pricing. This implementation demonstrates how Nected's decision engine may be seamlessly included into diverse operational scenarios, offering organizations the agility to optimize selection results in the competitive landscape of pricing strategies.
Read Also: Enhanced Techniques of Decision Making using Nected’s Empowering Solutions
Conclusion
Operational Decision management is the backbone of efficient and effective business operations, vital in reducing costs, mitigating risks and optimizing resource allocation.Nected’s revolutionary approach addresses industry challenges , offering a unified solution for healthcare, e-commerce, supply chain, data overload, decision automation, and compliance . The implementation example in supply chain pricing showcases Nected’s seamless integration, empowering organizations to adapt and thrive in dynamic business environments.Experience the transformative power of Nected - connect with us for a demo today and elevate your Operational Decision Management for sustained success in a competitive landscape.
FAQ
Q1.What demanding situations do agencies face in operational Decision Management ?
Sudden changes in legal requirements, Need of a central management interface , Dynamic e- commerce requirements are some of the notable and frequent challenges .
Q2. What is the need of a low-code/no-code tool for operational management ?
Creating dependency on a solution which requires coding knowledge can often lead to delay in operational actions . Having a low-code/no-code tool enables businesses to create and utilize ready to use actions for decision making without the hassle of compiling codes .
3.Why is a cyclical process necessary in operational decision management ?
The cyclical process ensures that decisions remain informed and adaptable over time.This iterative approach considers ongoing implications, factors in changing situations, relies on elements such as data quality, decision-maker experience, and organizational adaptability for effectiveness.




.webp)

.svg.webp)












.webp)
.webp)


.webp)





%20Medium.jpeg)


%20(1).webp)
