Dynamic pricing, a powerful strategy in the modern business landscape, is reshaping the way companies price their products and services. It's not just about setting a fixed price; instead, it's about tailoring prices to real-time market conditions, customer behavior, and other influential factors. This blog explores the intricacies of dynamic pricing, shedding light on its significance, mechanics, challenges, and the pivotal role that rule engines play in its implementation. In a world driven by data and automation, understanding dynamic pricing and its rule engine-driven execution is crucial for businesses aiming to optimize revenue, stay competitive, and deliver tailored experiences to their customers. Moreover, we will delve into how dynamic pricing strategies are also transforming the landscape of Dynamic Pricing b2b, adding a new dimension to business-to-business pricing dynamics.
What is Dynamic Pricing in Modern Business?
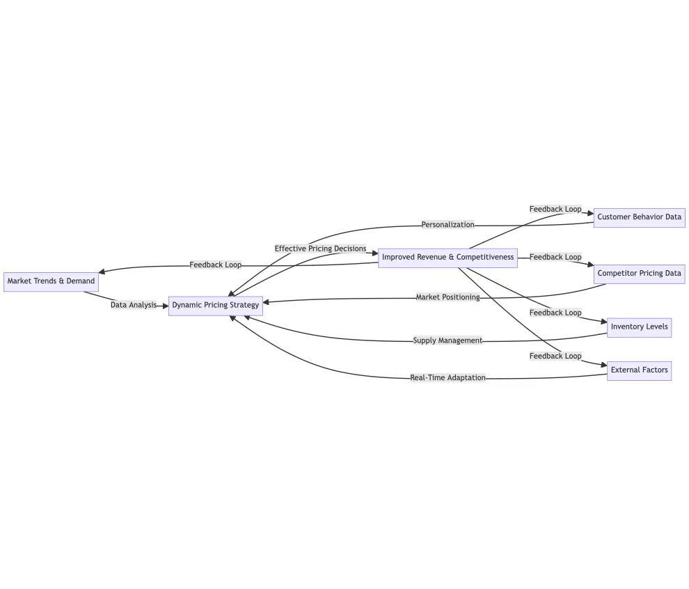
Dynamic pricing in modern business refers to a flexible pricing strategy where prices are adjusted in real-time based on market demand, competition, consumer behavior, and other relevant factors. This approach allows businesses to respond quickly to market changes, aligning pricing with current market conditions. In today's fast-paced business environment, where consumer preferences and market trends shift rapidly, dynamic pricing offers an agile solution. It enables businesses to capitalize on peak demand periods, adjust to competitive pressures effectively, and tailor pricing strategies to different customer segments, ultimately leading to optimized revenue and improved market positioning.
Read Also: Business Rule Engine in Banking: Revolutionizing Financial Strategies
Benefits and Challenges of Dynamic Pricing in Modern Business
Dynamic pricing has become a strategic imperative for modern businesses seeking to maximize revenue, stay competitive, and cater to ever-evolving customer expectations. However, along with its advantages, dynamic pricing also presents certain challenges that require careful consideration. Let's delve into the benefits and challenges associated with this pricing strategy.
Benefits:
- Increased Revenue Maximization: Dynamic pricing allows businesses to adjust prices in real-time based on demand, leading to maximized profits, especially during peak times.
- Improved Market Responsiveness: With dynamic pricing, businesses can quickly adapt to market changes, such as shifts in demand or competitor pricing strategies, ensuring they remain competitive.
- Enhanced Customer Segmentation: This strategy enables businesses to tailor prices to different customer segments, offering personalized pricing based on factors like buying behavior or location, thus improving customer engagement.
- Optimized Inventory Management: Dynamic pricing helps in managing inventory efficiently by adjusting prices to reduce excess stock or capitalize on high demand for certain products.
- Data-Driven Decision Making: Utilizing data analytics in dynamic pricing allows businesses to make informed pricing decisions based on real-time data, leading to more strategic and effective pricing.
By leveraging these benefits, modern businesses can use dynamic pricing to create more adaptive, customer-focused, and profitable pricing strategies.
Challenges:
- Customer Perception and Trust Issues: Dynamic pricing can sometimes lead to customer dissatisfaction if they perceive the pricing strategy as unfair or manipulative.
- Complexity in Pricing Algorithms: Creating and maintaining algorithms that accurately reflect market dynamics can be challenging and requires continuous refinement.
- Data Management and Analysis: The effectiveness of dynamic pricing heavily relies on the quality and analysis of large volumes of data, which can be resource-intensive.
- Market and Competitor Reaction: Dynamic pricing changes can trigger reactions from competitors, potentially leading to a price war or market destabilization.
- Regulatory and Ethical Considerations: Navigating the legal and ethical implications of dynamic pricing is crucial, as there can be concerns over discrimination or price gouging.
These challenges highlight the need for a nuanced approach to implementing dynamic pricing, balancing technological capability with market understanding and ethical considerations.
Read Also: Dynamic Pricing Hotels: Revolutionizing Revenue Management
Overcoming the Challenges with Nected:
Nected assists in overcoming the challenges of dynamic pricing in modern business through a range of features and capabilities:
- Enhancing Customer Trust and Perception:
- Nected helps businesses maintain transparency in their pricing strategies. By providing clear explanations for price changes and ensuring consistency in pricing policies, Nected aids in building customer trust and mitigating perceptions of unfairness.
- Simplifying Complexity in Pricing Algorithms:
- Nected offers advanced tools that simplify the creation and management of complex pricing algorithms. Its user-friendly interface allows for the easy setup of rules and conditions that can handle multiple pricing scenarios, making the process more manageable and less prone to errors.
- Streamlining Data Management and Analysis:
- Nected provides robust data analysis tools capable of handling and interpreting large volumes of data. These tools enable businesses to make informed decisions based on real-time market insights, improving the precision and effectiveness of their pricing strategies.
- Balancing Market and Competitor Reactions:
- Nected includes market and competitor analysis tools, allowing businesses to strategically adjust their prices in response to competitor movements and market trends. This helps in avoiding aggressive price wars and maintaining market stability.
- Ensuring Regulatory Compliance and Ethical Pricing:
- Nected aids in ensuring compliance with regulatory standards and ethical considerations. It allows businesses to set up pricing rules that are fair and non-discriminatory, adhering to legal norms and maintaining ethical business practices.
In summary, Nected's suite of tools and features can significantly help modern businesses to implement dynamic pricing strategies efficiently, ethically, and effectively, addressing the common challenges associated with dynamic pricing.
The Role of Data in Dynamic Pricing
Data lies at the heart of effective dynamic pricing strategies. In today's data-driven landscape, businesses can leverage various types of data to inform their pricing decisions, optimize revenue, and enhance customer satisfaction. The strategic utilization of data enables businesses to implement dynamic pricing models that are accurate, adaptable, and aligned with market dynamics. Here, we explore how data plays a pivotal role in shaping dynamic pricing strategies.

Read Also: Salesforce Business Rule Engine: Optimizing Financial Operations
A. Competitor Monitoring and Price Matching
- Real-time Competitor Data: Monitoring competitors' prices in real time is essential for dynamic pricing. Businesses collect data from competitors' websites, marketplaces, or price comparison tools to stay informed about pricing changes.
- Automated Price Matching: Data-driven dynamic pricing allows businesses to automatically adjust their prices to match or beat competitors' offers. This ensures competitiveness and minimizes the risk of losing customers due to higher prices.
B. Personalized Pricing
- Customer Segmentation: Data analysis helps segment customers based on their demographics, purchase history, behavior, and preferences. Segmentation enables businesses to offer personalized prices tailored to individual customer segments.
- Willingness to Pay: By analyzing customers' historical purchasing patterns and interactions, businesses can estimate their willingness to pay for products or services. This data-driven insight guides pricing decisions.
C. Behavioral Pricing
- Purchase Patterns: Data on customer purchase behavior, such as browsing history, cart abandonment, and repeat purchases, informs behavioral pricing strategies. Offering discounts or promotions to encourage desired behavior becomes feasible.
- Demand Forecasting: Historical sales data and demand patterns help predict future demand for products or services. Data-driven demand forecasts guide pricing adjustments during periods of high or low demand.
D. Price Optimization
- Profit Maximization: Dynamic pricing models use data to determine the optimal price that maximizes profit. This involves analyzing historical sales data, costs, inventory levels, and market demand.
- Price Elasticity: Data analysis helps understand how price changes impact demand. Businesses can identify the price range where changes have the most significant impact on revenue and adapt pricing strategies accordingly.
E. Real-time Data Integration
- External Factors: External data sources such as weather conditions, holidays, or events can influence demand. Integrating real-time data allows businesses to respond promptly to these factors.
- Supply Chain Data: Inventory levels, production costs, and supply chain disruptions impact pricing decisions. Integrating supply chain data ensures prices reflect the current cost structure.
Incorporating data analytics and technology-driven solutions, businesses can create comprehensive data-driven dynamic pricing strategies. By leveraging accurate and real-time data, businesses gain the insights needed to set optimal prices, deliver personalized offers, and respond swiftly to market changes. Data-driven dynamic pricing not only enhances revenue potential but also empowers businesses to provide value-driven pricing to their customers, fostering loyalty and competitiveness.
Read Also: Salesforce Business Rule Engine: Optimizing Financial Operations
How to build Dynamic Pricing Strategies for modern business with Nected ?
Building dynamic pricing strategies for modern businesses with Nected involves a process that can be tailored to a specific use case. Let's consider a retail business that wants to implement dynamic pricing for its online store. The business aims to adjust prices based on real-time customer demand, competitor pricing, and inventory levels. Here’s how you could use Nected to create a dynamic pricing strategy for this scenario:
- Log Into Nected: The first step is to log into your Nected account.
- Select Rule Type: Click on the '+ Create Rule' button and select a rule type. For dynamic pricing, you can choose from SimpleRule, DecisionTable, or Ruleset, based on your specific needs. Each type offers different capabilities:
SimpleRule: Suitable for single outcome scenarios and can handle complex if/else logic. Ideal for straightforward dynamic pricing.
DecisionTable: Useful for scenarios with multiple conditions and outcomes. Good for more complex pricing structures.
Ruleset: A collection of rules for more comprehensive decision-making scenarios.
- Define Rule and Add Data Source: Define your rule based on the selected type. If you’re using datasets, add your dataset to the rule. For example, you might use customer behavior data or inventory levels as part of your data source.
- Set Rule Conditions: Define the conditions under which your pricing rule will activate. For instance, you might set a condition to increase prices when inventory levels are low or when competitor prices rise.
- Configure Actions and Results: Specify the actions your rule should take when conditions are met, such as updating prices on your website. Also, define the expected results of the rule, like the new price range.
- Test the Rule: Before going live, test your rule in Nected’s staging environment to ensure it works as expected.
- Publish and Implement the Rule: Once tested, publish the rule to implement it in your live environment. You can then monitor its performance and make adjustments as needed.
- Integration and API Triggering: If your retail platform supports API integration, you can trigger your Nected rule via API to ensure seamless operation with your existing systems.
Throughout this process, Nected's no-code editor and the ability to define custom input parameters or use datasets make it a versatile tool for creating and managing dynamic pricing strategies.
Conclusion
In the ever-evolving landscape of modern business, dynamic pricing rule engines emerge as pivotal tools that empower organizations to navigate market fluctuations, consumer behaviors, and competition with agility and precision. This blog has delved into the intricate mechanics of dynamic pricing, exploring its significance, benefits, challenges, and the role of data-driven strategies. We've examined how dynamic pricing rule engines are shaping industries across the globe, making pricing strategies more adaptable, customer-centric, and profitable.
As technology continues to advance and businesses strive to remain competitive, dynamic pricing rule engines will play an increasingly vital role in driving growth, optimizing revenue, and enhancing customer experiences. With AI, machine learning, and innovative data-driven approaches, the future of dynamic pricing rule engines is poised to bring unprecedented opportunities for businesses to optimize their pricing strategies and stay ahead in a dynamic marketplace.
FAQs:
Q1.What is dynamic pricing?
Dynamic pricing is a pricing strategy where the cost of a product or service is adjusted in real-time based on various factors, such as demand, supply, competition, market trends, customer behavior, and other relevant variables. It aims to optimize prices to maximize revenue and profitability while responding to changes in the market environment.
Q2. Why dynamic pricing?
Dynamic pricing allows businesses to optimize their pricing strategy dynamically, responding to market fluctuations and customer behavior. It enables them to increase revenue by charging higher prices during periods of high demand and lower prices during periods of low demand. This approach helps businesses achieve better resource allocation, improved customer satisfaction, and a competitive edge in the market.
Q3. How does dynamic pricing work?
Dynamic pricing works by utilizing algorithms and data analysis to determine the optimal price for a product or service in real-time. It considers various factors such as current demand, competition, time of day, customer location, historical sales data, and market trends. The pricing engine adjusts prices accordingly, often intending to maximize revenue or profit, while also considering factors like maintaining competitiveness and customer loyalty.
Q4. What is dynamic pricing in marketing?
Dynamic pricing in marketing refers to the use of real-time pricing strategies to target specific customer segments or achieve marketing objectives. It involves adjusting prices based on factors like customer segments, purchase history, geographic location, time of purchase, and promotional campaigns. Dynamic pricing in marketing can help businesses tailor their offers to individual customers, enhance customer engagement, and achieve marketing goals more effectively.



%252520(1).webp)

.webp)

.svg.webp)



.webp)





%252520(1).webp)
.webp)



.webp)
.webp)



.webp)
.webp)
.webp)



%20(1).webp)
