Workflow automation stands as a transformative tool in the modern business landscape, significantly enhancing operational efficiency and productivity. It automates repetitive and time-consuming tasks, enabling employees to focus on more strategic activities. This introduction to workflow automation will explore its definition, mechanics, benefits, and implementation, with a special focus on how Nected's platform facilitates these processes. We aim to guide businesses in selecting and adopting the most effective workflow automation software to meet their unique needs, thereby streamlining operations and driving growth. By embracing workflow automation, companies can not only optimize their workflows but also position themselves for success in a rapidly evolving digital environment.
What is Workflow Automation?
Workflow automation refers to the technology that uses rule-based logic to automate manual and repetitive tasks within business processes. This technology allows businesses to map out their workflows, defining a series of tasks that automatically execute based on specific triggers and conditions. The aim is to reduce human intervention, increase accuracy, and improve the efficiency of operational processes.
The impact of workflow automation on business processes is profound. It transforms how tasks, from simple data entry to complex project management, are executed across various departments. By automating workflows, companies achieve faster turnaround times, reduce errors caused by manual processes, and free up staff to focus on more critical, value-added activities. This leads to improved productivity, enhanced customer satisfaction, and significant cost savings. Workflow automation extends its benefits across all areas of business operations, from HR and finance to sales and customer service, ensuring a streamlined approach to managing and executing tasks.
Type of Workflows
Workflow automation encompasses various types of workflows, each designed to address specific business needs and processes. Here are some common types of workflows that can be automated:

- Sales and Marketing Workflows: Automates lead generation, nurturing, qualification, and campaign management. Challenges include data accuracy and timely follow-ups. Solutions should integrate with CRM systems and offer customizable automation rules.
- Human Resources Workflows: Streamlines tasks like onboarding, payroll, and performance evaluations. Key challenges are compliance with labor laws and data privacy. Essential features include data security and integration with payroll systems.
- Finance and Accounting Workflows: Automates financial operations such as invoicing and expense management. Challenges include accuracy and compliance. Solutions should automate repetitive tasks and support real-time reporting.
- Project Management Workflows: Enhances project planning and task assignments. Challenges include visibility and resource optimization. Look for tools that provide real-time collaboration and flexible project views.
- Customer Service Workflows: Automates ticket management and feedback collection. Challenges include timely responses and personalized interactions. Automation should enable efficient ticket management and analytics.
- Supply Chain Management Workflows: Automates order processing and inventory management. Common challenges include maintaining inventory accuracy and adapting to disruptions. Key features should include real-time tracking and demand forecasting.
- Compliance and Risk Management Workflows: Automates policy management and risk assessment. Challenges include keeping up with regulatory changes. Solutions should provide regulatory updates and comprehensive reporting.
Each type of workflow automation offers unique benefits to businesses, streamlining operations, and enhancing efficiency across various departments. Identifying the right automation software requires understanding these workflows' specific challenges and what features are crucial for addressing them effectively.By identifying and automating the appropriate workflows for their business, organizations can significantly improve operational efficiency, reduce manual errors, and enhance overall productivity. The Mechanics of Automation Workflows The mechanics of automation workflows involve a systematic approach to automating tasks and processes within an organization. This process starts with identifying repetitive tasks that are candidates for automation. Once identified, these tasks are analyzed to define the rules and conditions under which they are executed.
Read Also: Accounts Payable Automation with Nected.ai
The Mechanics of Automation Workflows
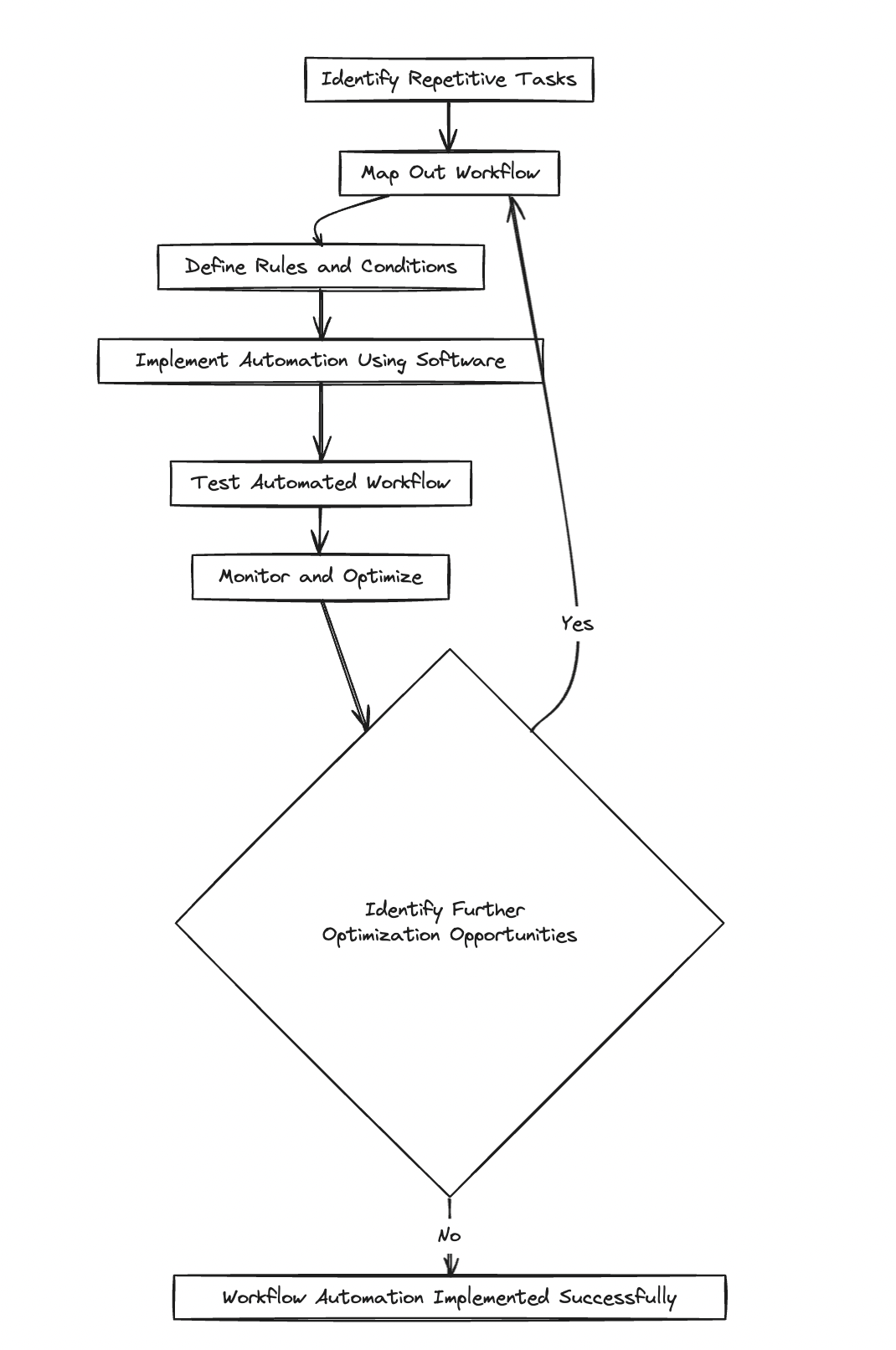
The mechanics of an efficient automation workflow involve a systematic approach to automating tasks and processes within an organization. This process starts with identifying repetitive tasks that are candidates for automation. Once identified, these tasks are analyzed to define the rules and conditions under which they are executed.

- Identification of Repetitive Tasks: The first step involves pinpointing the manual tasks that are repetitive and time-consuming. These might include data entry, email notifications, and invoice generation, among others.
- Workflow Mapping: After identifying the tasks, the next step is to map out the workflow. This involves outlining each step of the process, from start to finish, and identifying where automation can be applied. Workflow mapping also includes defining the triggers that initiate the workflow, such as the submission of a form or the completion of a previous task.
- Defining Rules and Conditions: With the workflow mapped out, the next phase involves setting the rules and conditions that govern the workflow. These rules determine how tasks are executed within the workflow, including what triggers the next step and any conditions that must be met before proceeding.
- Automation Implementation: Once the workflow, along with its rules and conditions, has been defined, the next step is to implement the automation using workflow automation software. This software enables the creation of automated tasks that execute according to the predefined rules and conditions.
- Testing and Optimization: After implementation, it's crucial to test the automated workflow to ensure it functions as intended. Testing may reveal areas for optimization to improve efficiency or address any issues that arise during the automation process.
- Monitoring and Continuous Improvement: Finally, ongoing monitoring of the automated workflow is essential to ensure it continues to operate efficiently. Continuous improvement efforts can identify opportunities to further optimize the workflow or automate additional tasks.
Nected adheres to these mechanics of automation workflows as well, facilitating a smoother and more user-friendly implementation and customization process. In summary, the mechanics involve identifying tasks for automation, mapping workflows, defining rules and conditions, implementing the automation, testing, and ongoing optimization. This structured approach ensures a comprehensive and efficient automation strategy, which Nected simplifies for businesses, making the adoption of workflow automation more accessible and effective.
Read Also: 7 Best Robotic Process Automation Softwares in 2024
How to Create a Workflow Automation system in Nected?
Creating a workflow in Nected is a straightforward process that leverages its intuitive interface. Follow these steps to set up your workflow:
Log into Nected Dashboard: Begin by logging into your Nected account. This will take you to the dashboard where you can access workflow tools.
Navigate to Workflow Option: On the left panel, click on the ‘Workflow’ option to enter the workflow management section.
Create a New Workflow: Click the ‘Create Workflow’ button. In the pop-up window, name your workflow (e.g., “Sample Workflow”) and choose its stage—either staging for testing or production for live use.
Set Up an API Trigger:
- Click on the trigger node to configure it. Currently, only the API trigger is available.
- Define the input parameters your trigger will accept (e.g., strings, numbers, dates). Click on Add Field to specify the type and name for each parameter.
Add Actions and Rules:
- After setting up the trigger, add actions that the workflow should execute. Click the plus icon to include actions like data processing or custom scripts.
Test Each Node: Before publishing, thoroughly test each step to ensure the workflow functions as intended. This includes verifying the trigger and actions for accuracy.
Publish Your Workflow: Once testing is complete and everything is functioning correctly, publish your workflow to make it live.
Version Control and Management: Nected allows you to manage versions of your workflow, enabling you to roll back to previous versions if necessary.
You can also clone or delete workflows as needed.By following these steps, you can efficiently create and manage workflows in Nected, enhancing your business processes through automation.
Read Also: Top 10 Workflow Orchestration Tools
How to Identify Processes for Automation?
Identifying the right processes for automation is a crucial step in maximizing the benefits of workflow automation. Here are some effective strategies to help you pinpoint suitable candidates for automation:
- Analyze Repetitive Tasks: Start by examining tasks that are repetitive and time-consuming. These tasks often consume valuable employee time and are prime candidates for automation.
- Evaluate Rule-Based Processes: Focus on processes that follow clear, rule-based logic. Tasks with defined inputs, outputs, and decision points are easier to automate effectively.
- Assess Volume and Frequency: Look for tasks that are performed frequently and in high volumes. Automating these processes can lead to significant time savings and efficiency gains.
- Identify High Error Rates: Target processes that are prone to human error. Automating these tasks can enhance accuracy and reduce the costs associated with correcting mistakes.
- Gather Employee Feedback: Consult with team members to understand their pain points and identify tasks they find burdensome. Employees often have valuable insights into which processes would benefit from automation.
- Map Existing Workflows: Create flowcharts or process maps to visualize current workflows. This will help you identify bottlenecks and inefficiencies that could be alleviated through automation.
- Analyze Performance Metrics: Collect data on key performance indicators (KPIs) such as time, cost, and quality. Processes that show poor performance in these areas may be ripe for automation.
- Consider Customer Impact: Evaluate processes that directly affect customer experience. Automating these workflows can lead to faster response times and improved service quality.
By systematically assessing these factors, organizations can effectively identify the processes that will benefit most from automation, leading to enhanced efficiency and productivity.
Read Also: Top Business Rules Engine 2024 | Expert Recommendations
Benefits of Workflow Automation in Business
Workflow automation brings a multitude of benefits to businesses, enhancing operational efficiency, reducing costs, and improving overall performance. Here are the key advantages:
- Increased Efficiency: By automating repetitive tasks, businesses can significantly reduce the time and effort required to complete these tasks. Automation ensures that workflows run smoothly and efficiently, minimizing delays and speeding up process completion.
- Reduced Errors: Manual processes are prone to human error, which can lead to inaccuracies and inconsistencies in work output. Workflow automation minimizes these errors by standardizing processes and ensuring tasks are executed precisely as defined every time.
- Improved Productivity: With automation handling routine tasks, employees can redirect their focus towards more strategic and creative work. This not only boosts productivity but also enhances job satisfaction by enabling staff to engage in more meaningful activities.
- Enhanced Scalability: Workflow automation makes it easier for businesses to scale their operations. Automated processes can handle increased workloads without the need for additional staff, making it possible to grow the business more efficiently.
- Better Compliance and Audit Trails: Automated workflows can be designed to comply with industry regulations and standards. They also provide a clear audit trail of actions taken, which is essential for compliance reporting and audits.
- Cost Savings: Automating workflows leads to significant cost savings by reducing the need for manual labor and minimizing the likelihood of errors, which can be costly to correct. It also allows businesses to accomplish more with less, optimizing resource allocation.
- Enhanced Customer Satisfaction: By streamlining operations and ensuring tasks are completed accurately and promptly, businesses can provide better services to their customers. This leads to improved customer satisfaction and loyalty, which are crucial for long-term success.
In a line, workflow automation offers businesses the tools they need to optimize their operations, reduce costs, and improve their competitive edge. As companies continue to seek ways to operate more efficiently in an increasingly digital world, workflow automation stands out as a key enabler of business innovation and growth.
How to Choose the Best Workflow Automation Software?
Selecting the right workflow automation software is crucial for optimizing business processes and achieving operational excellence. The choice should be based on several key criteria that align with your business needs. Below is a table outlining the critical criteria for selecting the best workflow automation software, followed by an explanation of why Nected stands out as a leading solution.
| Criteria | Description |
| Usability | The software should have an intuitive interface that allows users to create and manage workflows easily without extensive technical knowledge. |
| Customization | It must offer flexible customization options to tailor workflows to specific business processes and needs. |
| Integration Capabilities | The ability to seamlessly integrate with other tools and systems used by the business is essential for a unified workflow. |
| Scalability | Software should be able to scale with your business, handling increasing tasks and complexities without performance degradation. |
| Security | Strong security features are necessary to protect sensitive data and ensure compliance with relevant regulations. |
| Support and Training | Adequate support and training resources ensure that users can effectively implement and utilize the software. |
| Cost-Effectiveness | The software should offer a good value proposition, with transparent pricing that fits within the business's budget. |
Why Nected Stands Out?
Nected excels in each of these criteria, making it a standout choice for businesses looking to implement workflow automation:
- Usability: Nected offers a user-friendly dashboard that simplifies the creation and management of workflows, ensuring a smooth user experience for both technical and non-technical staff.
- Customization: With Nected, businesses can easily customize workflows to fit their unique processes and requirements, thanks to its flexible platform.
- Integration Capabilities: Nected seamlessly integrates with a wide range of systems and applications, enabling businesses to automate workflows across various functions without silos.
- Scalability: Whether you're a small startup or a large enterprise, Nected scales with your business, accommodating growing demands without compromising performance.
- Security: Nected prioritizes data security, offering robust features to protect sensitive information and comply with industry standards.
- Support and Training: Nected provides comprehensive support and training resources, helping businesses get the most out of their workflow automation implementation.
- Cost-Effectiveness: With transparent pricing and a strong value proposition, Nected offers solutions that meet businesses' financial considerations without sacrificing quality or capability.
By aligning with these criteria, Nected not only simplifies the implementation of workflow automation but also enhances its effectiveness, providing businesses with a powerful tool to improve efficiency, productivity, and overall operational excellence.
Conclusion
Workflow automation represents a pivotal advancement in how businesses streamline operations, enhance efficiency, and foster growth. The journey to implementing an effective workflow automation system, while laden with potential challenges, offers significant rewards in productivity, accuracy, and operational agility. Nected emerges as a comprehensive solution that not only addresses the common hurdles associated with workflow automation but also provides a seamless, scalable, and secure platform tailored to meet diverse business needs.
The importance of selecting the right workflow automation software cannot be overstated. With its intuitive design, robust integration capabilities, and dedicated support, Nected stands out as an exemplary choice for businesses aiming to navigate the digital transformation journey successfully. It simplifies the automation process, ensuring that businesses of all sizes can achieve their operational objectives with greater ease and efficiency.
As we conclude, it's clear that the strategic importance of workflow automation in today's business landscape is undeniable. It empowers organizations to operate more effectively, adapt to market changes swiftly, and deliver superior customer experiences. By choosing Nected, businesses can leverage a leading-edge solution that enhances their competitive edge and positions them for future success.
We encourage businesses to embrace the opportunities presented by workflow automation. Explore Nected's offerings and take the first step towards transforming your operations. With Nected, you're not just automating workflows; you're setting the foundation for continuous improvement and sustained business excellence.
FAQs:
Q1. Can workflow automation be customized to suit specific business processes?
Yes, workflow automation can be tailored to meet the unique requirements of different business processes. By configuring workflows, defining rules, and integrating with various systems, organizations can customize automation to streamline their specific operations effectively.
Q2. Is it possible to integrate existing software and tools with workflow automation systems
Absolutely, modern workflow automation platforms offer robust integration capabilities that allow seamless connectivity with existing software and tools. This integration ensures a smooth transition to automated processes without disrupting the current technology stack.
Q3. How can workflow automation improve collaboration among team members?
Workflow automation fosters collaboration by providing a centralized platform where team members can access, track, and update tasks in real-time. By automating notifications, approvals, and task assignments, it enhances communication and coordination within teams, leading to increased productivity and efficiency.
Q4. Can workflow automation help in monitoring and analyzing performance metrics?
Yes, workflow automation enables organizations to monitor key performance indicators (KPIs) by tracking the progress of tasks, identifying bottlenecks, and generating detailed reports on process efficiency. This data-driven approach allows for continuous improvement and informed decision-making based on real-time insights.
Q5. How scalable is workflow automation for businesses of different sizes?
Workflow automation solutions are designed to be scalable, catering to the needs of businesses ranging from small startups to large enterprises. Whether automating simple tasks or complex workflows, organizations can easily scale their automation initiatives as they grow, ensuring flexibility and adaptability to changing business requirements.
Q6: How do automated workflows bring success?
Automated workflows are essential for enhancing business efficiency and driving success. Here are some key points highlighting their benefits:
- Increased Efficiency: Automation reduces the time spent on repetitive tasks, allowing employees to focus on strategic initiatives.
- Error Reduction: Automated processes minimize human errors, leading to higher accuracy and better quality outcomes.
- Enhanced Productivity: Employees can dedicate more time to high-value work, boosting overall productivity across the organization.
- Faster Cycle Times: Automated workflows speed up processes, enabling quicker response times and improved service delivery.
- Improved Compliance: Automation helps ensure adherence to regulations and standards by maintaining consistent processes.
- Greater Visibility: Automated systems provide real-time insights into workflows, making tracking progress and identifying bottlenecks easier.
- Optimized Customer Experience: Streamlined processes lead to faster service and better customer interactions, enhancing satisfaction and loyalty.
- Scalability: Automated workflows can easily adapt to changing demands, allowing businesses to scale operations efficiently.
In summary, leveraging automated workflows can significantly contribute to a company's success by optimizing operations and empowering employees to perform at their best.





.webp)

.svg.webp)




_result.webp)


.webp)



.webp)
.webp)
.webp)

.webp)

.webp)







%20(1).webp)
