A Decision Management System (DMS) helps businesses automate complex decisions using data, rules, and analytics. Nected provides a modern DMS that integrates with your existing stack, enforces policy and regulatory controls, and scales real-time decisions across lending, underwriting, pricing, and fraud prevention. With centralized logic, transparent auditing, and low-code tooling, teams can replace slow, manual reviews with automated, explainable outcomes—without sacrificing compliance or accuracy.
What is a Decision Management System?
A DMS is a coordinated set of capabilities, like rule authoring (DMN/decision tables ), data orchestration, AI/ML scoring, monitoring, and governance, used to design, execute, and improve operational decisions. It externalizes decision logic from application code, so product, risk, and ops teams can update policies safely and quickly.
In Brief: A DMS externalizes decision logic, automates execution, and adds governance so you can change decisions fast—without code releases.
How a DMS Works?
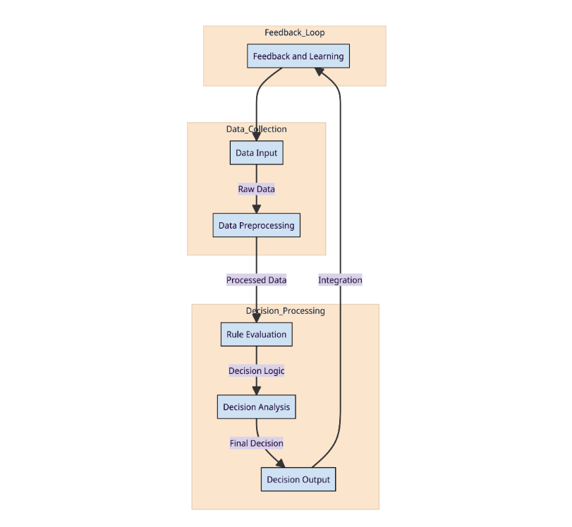
The working principle of Nected’s decision management system includes the integration of cutting-edge technologies like data analytics, business rule engines, and machine learning algorithms. The process starts by collecting relevant data, analyzing patterns, applying predefined business rules, and utilizing predictive models to generate insights. Now, Let’s explore how the decision management system works in detail.

Data Collection: Data collection is a process of collecting relevant data from various sources like internal databases, external data providers, customer interactions, IOT devices, and more. Collected data is stored for the decision-making analysis process.
Data Analysis or Data Preparation: Nected’s decision management system uses powerful analytical tools to analyze the collected data for the decision-making process. It involves analytical techniques like data cleaning, Elimination of duplicate data, and data transformation to extract valuable insights and patterns from data which will be useful in making a wise decision.
Decision Rules Definition: The Core component of the DMS is Nected’s rules engine. The decision rules are defined based on the insights from the historical data, business rules policies, and industrial regulations.
Decision-processing automation: Nected automates the entire decision-making process based on the insights from the data analysis and pre-defined decision rules to eliminate human errors and reduce inconsistency in decision-making.
Feedback loops and integration: The feedback loops are established to monitor the continuous change made in the decision-making process. So the outcome of the decision can be adjusted accordingly. Nected not only helps to set up the feedback loops of the decision management system but also helps in integrating other enterprise software such as enterprise resource planning (ERP) and customer relationship management (CRM) to ensure that data is shared across multiple organizations, supporting informed decision-making processes.
Key Components of Decision Management System
Let us see the basic components and their functionalities in the decision management system based on industry standards and requirements. Here are some general components of Nected’s decision management system
Nected Rules Engine: The rules engine is an important part of the decision management system. Nected’s DMS is an advanced open-source rules engine that makes decisions based on business rules and decision logic. This engine automates the entire decision-making process to ensure consistency and compliance with organizational policies.
Predictive Analytics Framework: Nected’s DMS integrated power data analytical tool also uses a machine learning algorithm to understand the business trends and predict the future outcome of the decision. These predictions are very essential for an organization to make tactical decisions to stay ahead of the competitors.
Interactive User Interface: Nected’s DMS provides a seamless user interface for decision-makers and allows them to input parameters, visualize decision outcomes, and easily. interact and navigate with other functionalities through the system.
Benefits of a Decision Management System
A Decision Management System (DMS) offers businesses a dynamic way to automate, manage, and optimize decision-making processes. Leveraging rule-based engines, data analytics, and AI, these systems enable organizations to respond quickly and accurately to changing scenarios. Here are the key benefits of implementing a DMS:
1. Improved Decision Accuracy: By utilizing data-driven rules and analytics, a DMS ensures that decisions are consistent, transparent, and aligned with business objectives. This reduces errors caused by human bias or oversight.
2. Enhanced Speed and Efficiency: A DMS automates repetitive decision-making processes, allowing businesses to make faster decisions without sacrificing quality. This is especially crucial in time-sensitive areas like fraud detection or credit approvals.
3. Scalability for Complex Workflows: As businesses grow, their decision-making processes become more complex. A DMS scales seamlessly to handle high volumes of decisions across multiple workflows and systems, ensuring performance remains uncompromised.
4. Increased Flexibility and Adaptability: With the ability to update rules and logic dynamically, a DMS allows organizations to adapt quickly to market changes, regulatory updates, or evolving customer needs.
5. Cost Savings: Automating decision-making reduces the need for manual intervention, lowering operational costs while improving productivity.
6. Regulatory Compliance: A DMS ensures decisions are aligned with industry regulations by embedding compliance rules into workflows. It also provides audit trails for transparency and accountability.
How Is a Decision Management System Different From Traditional Applications?
Here’s a comparison table highlighting the key differences between Decision Management Systems (DMS) and traditional applications or processes:
| Aspect | Traditional Applications/Processes | Decision Management System (DMS) |
| Focus | Process-centric with rigid workflows. | Decision-centric with dynamic rule-based workflows. |
| Decision-Making | Manual or batch processing, often requiring human intervention. | Automated decision-making in real time based on predefined rules. |
| Flexibility | Limited adaptability; changes require significant development effort. | Highly flexible; rules and logic can be updated quickly and easily. |
| Integration | Requires extensive customization to connect with external systems. | Seamlessly integrates with APIs, databases, and external data sources. |
| Transparency | Operates as a “black box,” making it hard to trace decision logic. | Provides full transparency with detailed documentation of rules and data. |
| Scalability | Struggles with scaling as workflows grow in complexity. | Scales easily to handle high decision volumes and complex workflows. |
| Adaptability to Change | Static workflows make adapting to new regulations or requirements slow. | Dynamic workflows enable quick adaptation to changes. |
| Efficiency | Time-consuming processes due to manual steps or rigid automation. | Streamlined and efficient with automated, data-driven decisions. |
| Compliance | Often requires additional effort to embed compliance rules. | Compliance rules are easily integrated into workflows for automatic checks. |
| Use of Data | Limited use of real-time data; primarily relies on historical data. | Leverages real-time data for immediate decision-making. |
This table clearly shows how a Decision Management System (DMS) is more adaptable, efficient, and transparent compared to traditional systems, making it an essential tool for businesses aiming to optimize their decision-making processes.
Common Use Cases for Decision Management Systems
Decision Management Systems are versatile and applicable across various industries. Here are some common use cases:
1. Fraud Detection and Prevention
A DMS helps businesses identify fraudulent activities in real time by analyzing transaction patterns, user behavior, and historical data. Rules can be dynamically updated to address emerging fraud patterns.
2. Credit Scoring and Loan Approvals
Banks and financial institutions use DMS to assess creditworthiness, automate loan approvals, and comply with regulatory standards. Decision tables and rules simplify complex criteria evaluations.
3. Dynamic Pricing
E-commerce platforms and retailers leverage DMS to adjust prices dynamically based on factors like demand, inventory, and competitor pricing. This ensures competitiveness while maximizing revenue.
4. Supply Chain Optimization
DMS can automate decisions related to inventory management, supplier selection, and logistics optimization, reducing delays and improving efficiency.
5. Customer Segmentation and Personalization
Marketers use DMS to segment customers and deliver personalized offers or recommendations, improving customer engagement and conversion rates.
6. Compliance and Risk Management
Organizations embed compliance rules into DMS workflows to ensure adherence to legal and regulatory requirements. This reduces the risk of fines or penalties.
Nected’s Approach to Different Types of Decision Management
Nected’s decision engine adapts various types of decision management systems and offers specialized solutions for different organizational needs and it also ensures that organizations efficiently handle different types of decision-making. Here's an overview of Nected's approach to various Decision Management types

1. Enterprise Decision Management (EDM)
Nected’s enterprise decision management focuses on making decisions for various departments in the entire organization by following a unified governance model to ensure consistency and alignment with overall business goals and objectives. With the help of continuous monitoring and feedback loops the decision-making process can be refined and the accuracy of the decision can be improved.
2. Global Decision Management (GDM)
Nected’s decision support system software has localization features that allow organizations to make custom changes to the support system based on the trends and variations in regional or global markets. Nected's systems incorporate real-time compliance monitoring tools to stay updated on changing regulations in different parts of the world.
3. Accounting Decision Management
Nected’s decision management system supports financial and accounting management by documenting a detailed audit trail to support traceability over decisions about general compliance It automates the entire decision process to improve the accuracy of the financial decisions of the system.
4. Credit Decision Management
Nected’s decision management system utilizes the credit appliance and provides an interface for credit-based decision-makers to make them understand the real-time market condition and the factors influencing credit-based decisions like credit score, history of the transaction, and risk assessments.
5. Customer Decision Management
Nected’s system provides an advanced behavior analysis tool to not only understand the customer’s behavior but also predict the future preferences of the customers based on the customer profile data.
# Assume customer_data is a dictionary containing relevant customer information
customer_data = {"customer_id": 123, "purchase_history": ["Product A", "Product B", "Product C"]}
# Decision logic based on purchase history
if "Product A" in customer_data["purchase_history"]:
print("Offer a discount on Product D to the customer.")
else:
print("No specific offer at the moment.")
6. Automated Decision Management
Nected's system supports an adaptive decision engine that automates decisions across different business processes, including supply chain management (SCM), pricing strategies, and inventory control The system has an effective error handling mechanism to handle the errors and exceptions in the automated decision management system.

# Assume inventory_data is a dictionary containing information about current inventory levels
inventory_data = {"product_A": 100, "product_B": 50, "product_C": 75}
# Decision logic to reorder products with low inventory
for product, quantity in inventory_data.items():
if quantity < 20:
print(f"Reorder {product} to maintain sufficient inventory.")
The code snippets represent simplified decision-making scenarios in automated decision-making in the supply chain.
7. Business Decision Management
Nected’s system aims to enhance business decision-making processes in the wider perspective of the organization and is often associated with decisions related to strategic, tactical as well as operational levels. The system also had scenario planning capabilities that enabled companies to produce different decision outcomes and assess them about the overall performance.
8. Business Decision Management Software
The user-friendly interface of Nected’s software is interactive and can be adapted to business decision-makers across different functions. The system software for Nected is flexible, which means that organizations can create their personalized decision-making procedures according to specific industry demands and changing business needs.
9. Business Decision Management System
Nected’s decision management system allows the development of a centralized repository wherein organizations could store data about their decisions and conduct studies on past choices, recognize trends in business-related numbers as well as consistently develop better solutions. The Nected system can integrate into different data sources and make sure that the decision-makers have the necessary information in all its forms that are needed for good decisions.
Conclusion
In conclusion, a Decision Management System is not just a technological asset but an essential strategy for businesses. Nected’s innovative approach provides for diverse decision-making needs and reinforces the significance of adopting such systems. Sign up now to utilize the power of Nected’s Decision management system for your organization’s decision-making process to stay ahead of the competitors.
FAQs
Q1. What is a Decision Management System (DMS)?
The decision management system is a software system that automates decision-making through business rules and analytics to improve efficiency, consistency, and agility in various business functions.
Q2. Why is a Decision Management System considered essential for businesses?
The Decision Management System is crucial for business; it enables data-driven, real-time decision-making, reducing errors, enhancing operational efficiency, and ensuring adaptability in a business environment.
Q3. How does a Decision Management System improve business outcomes?
A DMS improves outcomes by automating and optimizing decision-making processes. It reduces errors, ensures consistency, and enables faster, data-driven decisions that align with business goals.
Q4. Can a Decision Management System handle unstructured data?
Yes, advanced DMS platforms can integrate with AI and machine learning tools to analyze unstructured data, such as text or images, and use it in decision-making processes.
3. Is implementing a Decision Management System costly?
While initial implementation may require an investment, the long-term cost savings from increased efficiency, reduced errors, and lower operational overhead make it a cost-effective solution.





.webp)

.svg.webp)












.webp)
.webp)




.webp)
.webp)
.webp)


%20(1).webp)
