Spring Boot has become the default starting point for most Java backend development — it removes the configuration overhead, handles dependency management, and lets you ship working applications without spending days on boilerplate setup. That much is well-known.
What's less commonly discussed is how Spring Boot handles business logic as it grows. When you have simple rules, you put them in your service layer and move on. When you have fifty rules that change every quarter, hardcoding them stops working. This is where integrating a spring rule engine becomes worth the effort.
A java rules engine in spring boot isn't built into the framework — Spring Boot doesn't ship with one. But it integrates cleanly with external rule engines, and that separation turns out to be more useful than having something baked in. This guide covers the main options, how the integration works, and where Nected fits into the picture.
What is Spring Boot Rule Engine?
Spring Boot is part of the larger Spring ecosystem, built specifically to simplify Java application development. It follows convention over configuration — sensible defaults handle most of the setup, and you override what you actually need to change.

Spring Framework vs. Spring Boot
The comparison with the base Spring Framework is worth understanding:
Spring Boot isn't a replacement for the Spring Framework — it's built on top of it. For rapid setup and standard application development, Spring Boot is the right starting point. For complex enterprise applications needing fine-grained control, the base framework has more flexibility.
A spring boot rule engine refers to any external rule processing system integrated into a Spring Boot application. Spring Boot itself doesn't provide one — it's designed to work with them.
Read Also: Python Rule Engines: Automate and Enforce with Python
Does Spring Boot Provide a Rule Engine?
No. Spring Boot doesn't ship with a built-in rule engine. It's designed to be compatible with external options, not to bundle one.
This is actually a reasonable design choice. Rule engines are specialized tools with specific tradeoffs — bundling one would mean forcing that tradeoff on every Spring Boot application, most of which don't need it.
Common rule engines used with Spring Boot:
Drools — the most widely used option in the Java ecosystem. Open-source BRMS with a web authoring interface, full DMN support, and a large community. It's powerful and well-documented but has a real learning curve.
JBoss Rules Engine — commercial version built on Drools. Adds features like rule scheduling and auditing. Suitable when you need enterprise support and SLAs.
Jess — lightweight, free, open-source rule engine written in Java. Simpler to learn. Suitable for applications where rule complexity is modest and you don't need the full BRMS feature set.
RuleBook — provides a higher-level abstraction over rule engines. Good for teams that want structure without diving deep into a full BRMS.
The choice depends on rule complexity, performance requirements, and whether non-developers need to manage rules directly.
Read Also: Mastering Dynamic Business Logic with Golang Rules Engine
Rule Engine Design Pattern in Spring Boot
The rule engine design pattern in Spring Boot is a specific application of the broader pattern — but the Spring context shapes how it gets implemented.
The core idea: separate rule definitions from the code that evaluates them. Rules become data rather than logic. The engine reads them, evaluates input facts against conditions, and fires actions when conditions are met. The application doesn't hard-code decisions — it delegates them to the engine.
In Spring Boot, this typically looks like:
Rule storage — rules live externally to the application. Database, configuration service, or a managed rule platform. Not compiled into the JAR.
Rule loading — the Spring application fetches rule definitions at startup or on demand. Caching is usually involved to avoid repeated fetches on every evaluation.
Evaluation service — a Spring-managed service that takes input data, passes it to the rule engine, and returns results. The rest of the application calls this service; they don't need to know how the engine works.
Context injection — Spring's dependency injection makes it straightforward to inject the rule engine client or session into services that need it. This keeps the integration clean.
Why this pattern matters in Spring Boot specifically: microservices architectures expose the cost of hardcoded rules quickly. When you have separate services for pricing, eligibility, fraud detection — each with their own business logic — updating rules means touching multiple services, rebuilding, redeploying. The rule engine pattern centralizes that logic. One service manages rules; other services call it.
This is where the pattern earns its keep. Not in monolithic applications where one codebase change is fine, but in distributed systems where rule changes ripple across multiple services.
Also Read: Rule Engine Design Pattern
Spring Boot Rule Processing
Rule processing in Spring Boot follows a consistent cycle regardless of which engine you're using. Understanding the cycle helps when debugging unexpected behavior — which will happen.

A few things that matter in practice:
Fact assembly. Before calling the rule engine, you need to gather all the facts the rules will evaluate. This might mean pulling user data, transaction data, and system state before a single evaluation call. Getting this wrong causes rules to fire on incomplete data. Happens more than you'd think.
Session management. Java-based rule engines like Drools use sessions to hold facts and rules during evaluation. Sessions need to be properly created and disposed — resource leaks from improper session handling are a common production issue.
Caching. Rule definitions change infrequently but are evaluated constantly. Fetching rule definitions from a database on every evaluation is expensive. Cache the definitions; invalidate the cache on rule updates.
Error handling at rule boundaries. A rule that errors during evaluation shouldn't crash the calling service. Build explicit error handling into the rule processing service — log failures, return sensible defaults, alert on unexpected patterns.
Introducing Nected
Nected is a cloud-based, language-agnostic rule engine that works across different application frameworks. It's not tightly coupled to a specific language — it exposes an API, and you call that API from wherever your application runs.
For Spring Boot applications specifically, this means integration is straightforward: you make HTTP calls to the Nected API with your input data, and you get back the rule evaluation result. No local rule language to learn, no session management to handle, no Rete network to tune.
Why Nected makes sense for Spring Boot:
Language agnosticism. Nected doesn't care that your application is Java-based. It accepts JSON via API calls. This matters for teams with mixed-language stacks — the same rule engine works across Java services, Python scripts, and whatever else is in the architecture.
Cloud-based architecture. No infrastructure to manage. Aligns with microservices deployments where you want external dependencies to scale independently.
Non-developer rule management. Business analysts can create and modify rules through Nected's visual interface without touching the Spring Boot codebase. Rule changes don't require a new deployment. This is the real operational value.
Separation from application code. Pricing logic, eligibility rules, discount conditions — none of it lives in your Java code. The application calls the API; the rules live in Nected.
Why Nected is a Better Option for Spring Boot?
Language Agnosticism Nected integrates with Spring Boot without the language-specific complexities that come from embedding a Java rule engine. It operates at the API level — the rule engine doesn't need to understand your Java types.
Cloud-Based Architecture As a cloud-based solution, Nected offers scalability without managing infrastructure. This fits Spring Boot's microservices orientation where services are designed to be stateless and horizontally scalable.
Ease of Integration The integration is HTTP calls. Any Spring Boot application that can make REST requests can integrate Nected without significant refactoring.
Customizability and Flexibility Business rules can be updated in Nected independently of the Spring Boot application. No code changes, no deployment window, no change management process for updating a threshold value.
Also Read: Json Rule Engine
Comparison of Nected with the Other Rules Engines for Spring Boot
The following table compares some of the key features of the Java rules engines that can be used with Spring Boot:
Nected is a reasonable choice for teams that want rule management accessible to non-technical users, or that want to avoid managing rule engine infrastructure themselves.
Java-based Rule Engines Execution vs. Nected Low Code/No Code Framework
The execution approach differs significantly between traditional Java rule engines and platforms like Nected.
Java-based rule engine execution — Drools example:
You set up the engine, create a session, insert facts, fire rules, dispose the session. The rules themselves are in a separate DRL file. Powerful, but requires understanding of the Drools execution model and proper session lifecycle management.
Nected execution:
- Rules are created visually through Nected's interface — conditions and actions defined without writing rule language
- Rules are deployed and managed on the Nected platform
- Your Spring Boot application sends JSON data to the Nected API and gets results back
- Nected's dashboard provides monitoring and management visibility
The practical difference: in Drools, a business analyst who wants to change a pricing threshold needs a developer to update the DRL file, rebuild, and deploy. In Nected, the analyst updates the rule directly in the interface. No deployment required.
For applications where business logic changes frequently and non-developers need ownership of rules, the Nected approach reduces a chronic bottleneck.

For a detailed walkthrough of how Nected's rule engine works, you can refer to this video:
While Java-based rule engines like Drools offer powerful capabilities with fine-grained control over rule execution, they require a good understanding of the Java programming language and the specific rule language of the engine. Nected, with its low code/no code approach, simplifies the process, making rule management more accessible and less time-consuming.
Read Also: Low Code No Code Platforms: Empowering Simplified Software Creation
Example of Nected in Spring Boot
Consider a Spring Boot application for an e-commerce platform that needs dynamic pricing. Product prices change based on demand, user behavior, and inventory levels. Implementing this in traditional Java means embedding complex pricing logic in service classes — which makes the code harder to maintain and requires a deployment every time a pricing rule changes.
With Nected, pricing rules live outside the application entirely. The Spring Boot service sends real-time product and demand data to the Nected API, gets back the computed price, and returns it to the calling code. The pricing logic can be updated in Nected at any time without touching the Spring Boot codebase.
This isn't just cleaner architecture. In practice, it means the product team can respond to market conditions — a competitor drops prices, inventory is running low, demand spikes on a category — without opening a support ticket to engineering.
Read Also: Mastering Dynamic Business Logic with Golang Rules Engine
How to Integrate Nected with Spring Boot?
Integration involves making HTTP calls from the Spring Boot application to the Nected API. The steps are straightforward.
Step 1: Add Dependencies
Add the Spring web starter to your pom.xml:
Step 2: Configure RestTemplate Bean
Step 3: Create a Service to Interact with Nected
Step 4: Call the Rule from a Controller
Replace MyDataModel with your actual data model class and YOUR_NECTED_RULE_URL with the API URL from your Nected rule. That's the integration. The rule processing happens on Nected's side; your application just handles the HTTP call and response.
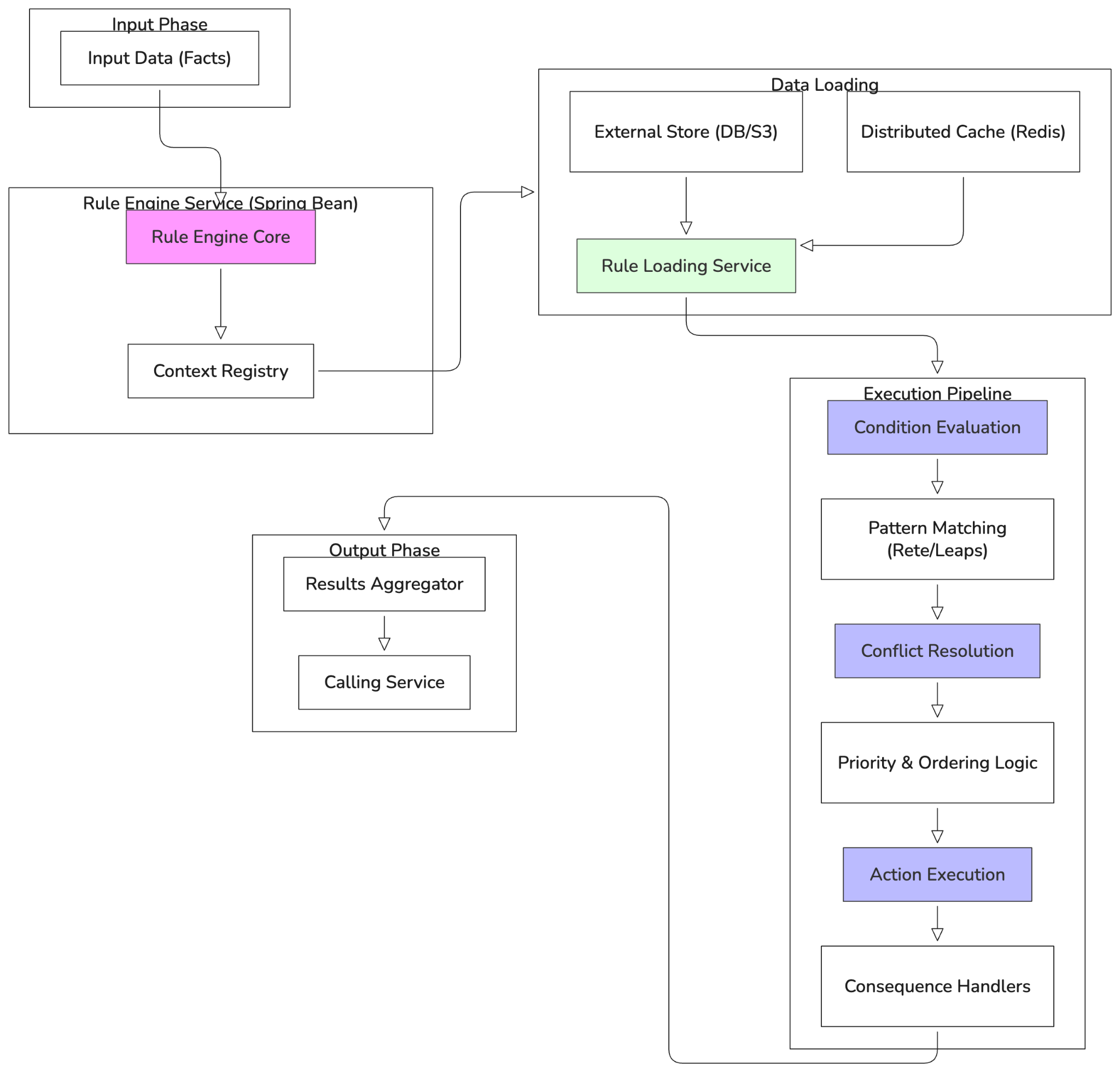
Spring Boot Rule Engine Architecture
When a rule engine is integrated into a Spring Boot application, the architectural layers look like this:

Key architectural layers:
Rule Engine Client (Spring Bean) — the Spring-managed component responsible for communicating with the rule engine. For Nected, this is a service that makes HTTP calls. For Drools, it manages KieSessions. Either way, the rest of the application calls this component and doesn't care about the underlying engine.
Rule Repository — where rule definitions are stored. For Nected, this is managed in the Nected platform. For embedded engines, it's typically a database or classpath resources. Rules should be loadable at runtime without redeployment.
Inference Engine — evaluates input facts against rule conditions and determines which rules apply. Handles nested conditions, operator evaluation, and conflict detection.
Execution Layer — runs actions for matched rules. Kept separate from inference deliberately — evaluation and execution fail in different ways and need to be debugged differently.
Monitoring/Audit — for production systems, rule evaluations should be logged. Which rules fired, on what input, what was the result. Without this, debugging unexpected behavior is very difficult.
Where Do Spring Boot Rule Engines Actually Make Sense?
You don't need a rule engine to check if a user is over 18. You pull in a rule engine when your business logic is so volatile that your engineering team can't keep up with the Jira tickets.
When you decouple decision logic from your Spring Boot application, you stop redeploying massive .jar files just to change a single digit in a pricing formula. Here is where that architectural shift actually pays off.
1. Dynamic Pricing in E-commerce
Hardcoding pricing logic is a trap. You start with a simple if (cart.getTotal() > 100) for free shipping. A year later, you have a 500-line service class handling volume discounts, regional tax holidays, and Black Friday promo codes.
By externalizing this, the marketing team can update the promotional conditions in a visual dashboard. Your Spring Boot app just passes the cart payload to the engine and applies whatever float comes back.
2. Loan and Credit Eligibility
If you work in fintech, you know the risk team changes their minds weekly. Credit score thresholds, debt-to-income limits, and employment conditions are moving targets. If those rules live inside your Java code, compliance and risk teams have to wait for your CI/CD pipeline to clear before a new policy goes live. Rule engines let them update the math safely on their own.
3. Real-Time Fraud Detection
Fraud patterns shift overnight. If someone discovers a loophole in your checkout flow, you don't have time to write a patch, open a pull request, get it reviewed, and deploy it. Transaction monitoring systems need to evaluate velocity checks and geographic anomalies instantly. Externalizing these rules means the security team can block a new attack vector the second they spot it.
4. Complex Order Routing
Logistics logic gets messy fast. Deciding which fulfillment center should ship an order depends on package size, destination ZIP code, priority status, and live inventory levels. A rule engine can ingest all those variables, run them through an optimization matrix, and return the correct warehouse ID without clogging up your core order service.
Takeaway
Spring Boot is great for standing up a robust backend quickly, but it’s still compiled code. Integrating a rule engine extends that agility to the actual business logic. You turn rules into data instead of code.
When deciding how to implement this, you basically have two paths: embedded or API-based.
If you use an embedded engine like Drools, you get incredibly fast, in-memory evaluation. But the configuration is heavy, you have to manage KieContainers, and your developers still have to write and deploy .drl files.
If you use an external API-based platform like Nected, you trade a few milliseconds of network latency for total decoupling. Your business users get a visual editor, and your Spring Boot app just makes a standard HTTP call. For modern microservice architectures, eating that slight network hit is usually worth it to get non-developers out of your codebase.
FAQs
Q: Does Spring Boot have a built-in rule engine?
A: No. Spring Boot provides the web server, dependency injection, and data access layers. It expects you to bring your own rule engine, whether that’s pulling in the Drools dependency or calling an external SaaS platform via HTTP.
Q: How do you actually implement the integration?
A: If you are using Drools, you pull the Maven dependencies, define your logic in .drl files, and manage a KieSession inside a Spring @Service. If you use a cloud engine like Nected, you just inject a WebClient or RestTemplate bean, serialize your inputs to JSON, POST it to their API, and parse the response.
Q: What is the "Rule Engine Design Pattern" in Java?
A: It’s a behavioral pattern where you extract a massive block of nested if/else or switch statements out of your primary execution flow. You encapsulate those conditions into discrete "rule" objects or an external system. The calling code just says "Here is the data, tell me what to do," completely blind to how the decision was made.
Q: Spring Boot vs. Spring Framework—what’s the difference here?
A: The Spring Framework is the underlying engine that requires a ton of explicit configuration (like old-school XML beans). Spring Boot sits on top of it, providing sensible defaults and auto-configuration. Boot just makes it much faster to wire up the REST controllers that will eventually call your rule engine.
Q: Why integrate a visual tool like Nected instead of just writing Java?
A: Because developers are expensive. If a product manager can log into a web UI, change a visual decision tree, and instantly update the live production routing logic without bothering an engineer, the whole company moves faster.
Q: What do I need to integrate an external engine into Spring Boot?
A: You just need spring-boot-starter-web (or spring-boot-starter-webflux for non-blocking calls). Set up an HTTP client, grab your API keys from your application.yml, and build a basic Data Transfer Object (DTO) to handle the request/response payloads.
Q: What is "Working Memory" in a rule engine?
A: It's the stateful cache inside the engine where your input data (called "facts") lives during evaluation. The engine's inference algorithm continuously cross-references the facts in working memory against the defined rules until it runs out of matches.


.webp)

.webp)

.svg.webp)
.webp)
.webp)



.webp)

%2520(3).webp)


.webp)
.webp)





%20Medium.jpeg)







%20(1).webp)
