Open source workflow automation software has emerged as a pivotal tool for businesses looking to enhance productivity without incurring high costs. These platforms offer the flexibility to customize workflows according to specific business needs, alongside the advantage of community-driven enhancements and support. This article presents the top five open source workflow automation software, showcasing their key features and how they can streamline your business processes. By offering a comparison, we aim to provide insights that will help you select the best open source workflow engine to meet your operational requirements. Each software solution discussed here stands out for its unique capabilities, ensuring that businesses of all sizes can find an option that aligns with their workflow automation goals.
Open Source vs. Closed Source Workflow Automation Software
When considering workflow automation software, the choice between open-source and closed-source solutions can significantly impact an organization's operations. Open-source software offers flexibility, cost-effectiveness, and community-driven innovation, while closed-source software provides security, dedicated support, and polished user experiences. Understanding the differences between these two approaches is crucial for selecting the most suitable solution for your workflow automation needs.
| Aspect | Open Source Software | Closed Source Software |
| Price Policy | Often free of cost, but may have costs for extras like assistance or added functionality. | Usually paid software with costs varying based on complexity, offering better support and innovation. |
| Security | Code can be viewed, shared, and modified by the community, leading to quick bug fixes but potential risks. | Fixes are handled by the vendor, offering a sense of security but slower response times for issues. |
| Support | Relies on community forums and hired experts for support, lacking dedicated support options. | Offers professional support from the vendor with well-organized responses and documentation. |
| Source Code | Allows users to change source code freely, fostering innovation and collaboration within the community. | Source code is proprietary and cannot be changed or viewed, contributing to security and reliability. |
| Usability | User guides may be developer-centric and lack conformity to standards in open source software. | Closed source software often provides well-written documentation with detailed instructions for users. |
In conclusion, both open-source and closed-source workflow automation software have their strengths and weaknesses. Organizations should carefully evaluate their requirements, budget constraints, security concerns, and support needs to make an informed decision that aligns with their business objectives.
know about: How to automate your CRM Workflow using Nected?
Top 10 Open Source Workflow Automation Software

To simplify this task, we've curated a list of the top five open source workflow automation platforms. This selection emphasizes not only the functionality and flexibility of these tools but also their ability to integrate seamlessly into various business operations. For each software, we'll delve into its key features, along with the pros and cons, providing a comprehensive view that aids in making an informed decision. Whether you're a small startup or a large enterprise, understanding the strengths and limitations of these tools is crucial in optimizing your workflow automation strategy. Let's explore these top contenders to identify which software best aligns with your business's specific needs.
1. Apache Airflow
Apache Airflow is a powerful open-source workflow automation tool that allows users to author, schedule, and monitor workflows programmatically. It offers a range of features that make it a popular choice for managing complex workflows efficiently.
Key Attraction Features:
- Pure Python: Apache Airflow leverages standard Python features to create workflows, enabling users to maintain flexibility in building their workflows using Python's capabilities, including date time formats for scheduling and loops for task generation.
- Useful UI: The platform provides a robust and modern web application interface for monitoring, scheduling, and managing workflows. Users can easily track the status and logs of completed and ongoing tasks without the need to navigate through old, cron-like interfaces.
- Robust Integrations: Apache Airflow offers plug-and-play operators that can execute tasks on various cloud platforms like Google Cloud Platform, Amazon Web Services, Microsoft Azure, and other third-party services. This feature makes it easy to integrate with existing infrastructure and adapt to new technologies.
- Easy to Use: With Apache Airflow, anyone with Python knowledge can deploy workflows. It does not limit the scope of pipelines, allowing users to build machine learning models, transfer data, manage infrastructure, and more.
- Open Source: Apache Airflow is open-source, allowing users to share improvements easily by opening pull requests. The active user community contributes experiences and knowledge freely.
Pros:
- Flexibility: Users can leverage Python's flexibility to create customized workflows tailored to their specific needs.
- User-Friendly Interface: The modern web application interface makes it easy for users to monitor and manage workflows effectively.
- Extensive Integrations: The wide range of integrations with cloud platforms simplifies workflow execution across different environments.
- Community Support: The active user community provides valuable insights and experiences for users seeking assistance or sharing improvements.
Cons:
- Technical Expertise: Setting up and configuring Apache Airflow may require some technical expertise, especially for users new to workflow automation tools.
- Learning Curve: Users unfamiliar with Python or workflow automation concepts may face a learning curve when starting with Apache Airflow.
| Feature | Nected | Apache Airflow |
| User-friendly interface for beginners | ✅ | ❌ |
| No-code workflow creation | ✅ | ❌ |
| Integration with multiple data sources | ✅ | ✅ |
| Custom code integration | ✅ | ✅ |
| Real-time monitoring and alerts | ✅ | ✅ |
| Task automation beyond data pipelines | ✅ | ❌ |
| Dedicated support | ✅ | ❌ |
| Cloud-native support | ✅ | ✅ |
| Scalability | ✅ | ✅ |
| Pre-built templates | ✅ | ❌ |
Apache Airflow stands out as a versatile open-source workflow automation tool that offers extensive flexibility, robust integrations, and an intuitive user interface. While it may require some technical knowledge to set up initially, its features make it a valuable asset for organizations looking to streamline their workflow management processes efficiently.
2. Apache Taverna
Apache Taverna, formerly known as Taverna Workbench, is a domain-independent suite of tools used to design and execute data-driven workflows. It is an open-source software tool that allows users to integrate various software components, including WSDL SOAP or REST Web services, from different providers like the National Center for Biotechnology Information, the European Bioinformatics Institute, and more. Taverna provides a desktop authoring environment and enactment engine for scientific workflows, making it a valuable tool across various domains such as bioinformatics, cheminformatics, medicine, astronomy, and more.
Key Attraction Features:
- Scientific Workflow Management: Taverna is specifically designed for scientific workflows, allowing users to design and execute complex data-driven workflows efficiently.
- Integration Capabilities: The tool enables the integration of various software components and services from different providers, enhancing workflow flexibility.
- Provenance Tracking: Taverna includes features to monitor workflow execution and examine data provenance using W3C PROV-O RDF provenance graphs.
- Community Support: With an active open-source community since 2003, Taverna has garnered contributions from multiple academic and industry institutions.
Pros:
- Domain Independence: Taverna's suite of tools is domain-independent, making it versatile for use in various scientific and research fields.
- Extensive Service Integration: Users can easily integrate SOAP/WSDL or REST Web services, R statistical services, local Java code, external tools on local and remote machines, XPath manipulation, and more into their workflows.
- Provenance Tracking: The ability to track workflow execution details and data provenance enhances transparency and reproducibility in scientific research.
- Community Collaboration: The active open-source community provides valuable insights and support for users seeking assistance or enhancements.
Cons:
- Complexity for Beginners: Users new to workflow management tools may find Taverna's features initially overwhelming due to its scientific focus and diverse integration capabilities.
- Learning Curve: Given its extensive capabilities and domain-specific nature, Taverna may have a learning curve for users unfamiliar with scientific workflows or bioinformatics tools.
| Feature | Nected | Apache Taverna |
| Cloud integration capabilities | ✅ | ❌ |
| User-friendly interface for beginners | ✅ | ❌ |
| No-code workflow creation | ✅ | ✅ |
| Custom code integration | ✅ | ✅ (Limited) |
| Scalability | ✅ | ❌ |
| Real-time monitoring and alerts | ✅ | ❌ |
| Dedicated support | ✅ | ❌ |
| Integration with multiple data sources | ✅ | ✅ |
| Comprehensive API access | ✅ | ❌ |
| Cost-effectiveness | ✅ | ❌ |
Apache Taverna stands out as a powerful open-source workflow management system tailored for scientific workflows. Its integration capabilities, provenance tracking features, and active community support make it a valuable tool for researchers and professionals in various domains requiring complex data-driven workflows.
3. jBPM
jBPM is an open-source Business Automation Toolkit that allows users to automate business processes and decisions based on solid business automation background. It provides various capabilities that simplify and externalize business logic into reusable assets such as cases, processes, decision tables, and more. jBPM can be used as a standalone service or embedded in custom services. It is written in 100% pure Java™ and runs on any JVM, making it compatible with a wide range of environments.
jBPM is known for its light-weight, extensible workflow engine that allows you to execute business processes using the latest BPMN 2.0 specification. It supports adaptive and dynamic processes, which require flexibility to model complex, real-life situations that cannot easily be described using a rigid process. jBPM can be combined with the Drools project to support one unified environment that integrates process management, rules, and events.
Some key features of jBPM include:
- Light-weight: jBPM is written in pure Java and is designed to be lightweight, making it easy to integrate into various environments.
- Extensible: jBPM offers a wide range of capabilities that can be extended to support different business needs.
- BPMN 2.0 Compliant: jBPM supports the latest BPMN 2.0 specification, ensuring compatibility with the latest industry standards.
- Process Modeling: jBPM provides tools for modeling business processes, allowing users to visualize and manage their workflows.
- Integration: jBPM can be integrated with other tools and frameworks, allowing for seamless integration into existing systems.
Pros of using jBPM include:
- Open Source: jBPM is released under the Apache License 2.0, making it freely available for use and modification.
- Flexibility: jBPM supports a wide range of business processes and can be used in various industries and domains.
- Scalability: jBPM is designed to handle complex workflows and can scale to meet the needs of large organizations.
Cons of using jBPM include:
- Learning Curve: jBPM may require some technical expertise to set up and configure, which could be a barrier for less experienced users.
- Limited User Interface: While jBPM offers a web-based modeler, it may not be as user-friendly as some other BPM tools.
| Feature | Nected | jBPM |
| Cloud integration capabilities | ✅ | ❌ |
| User-friendly interface for beginners | ✅ | ❌ |
| No-code workflow creation | ✅ | ❌ |
| Real-time monitoring and alerts | ✅ | ✅ |
| Custom code integration | ✅ | ✅ |
| Scalability | ✅ | ✅ |
| Comprehensive API access | ✅ | ✅ |
| Dedicated support | ✅ | ❌ |
| Multi-language support | ✅ | ❌ |
| Cost-effectiveness | ✅ | ❌ |
In conclusion, jBPM is an open-source Business Automation Toolkit that offers a light-weight, extensible workflow engine for executing business processes using the latest BPMN 2.0 specification. It is known for its flexibility, scalability, and integration capabilities. While it may have a learning curve and limited user interface, its open-source nature and wide range of features make it a valuable tool for automating business processes.
4. ProcessMaker
ProcessMaker is a versatile open-source workflow and BPM software suite that empowers organizations to streamline their processes efficiently. It offers a range of features designed to automate workflows, design forms, create documents, and enhance overall process management.
Key Attraction Features:
- Workflow Automation: ProcessMaker provides tools to automate workflows, allowing users to streamline and optimize their business processes effectively.
- Form Design: The platform includes a cloud-based drag-and-drop process modeling tool that enables users to create and edit process diagrams using BPMN standards.
- Customization: ProcessMaker allows users to customize various aspects of their processes, including forms, underlying logic, and email notifications, providing flexibility in workflow design.
- Integration Capabilities: Users can integrate SOAP/WSDL or REST Web services, R statistical services, local Java code, external tools on local and remote machines, XPath manipulation, and more into their workflows.
- Reporting & Analytics: The platform offers tools for building custom dashboards and reports to monitor and optimize workflow performance.
Pros:
- Workflow Automation: ProcessMaker simplifies the automation of manual processes, reducing the need for paper-based authorizations through digital signatures.
- Customization: Users can design their own web forms as the start of the workflow, enhancing flexibility in process design.
- Reporting & Analytics: The platform provides insights into performance metrics, enabling users to optimize processes for improved efficiency.
- Integration Capabilities: ProcessMaker's integration with various platforms allows for seamless connectivity and data exchange between systems.
Cons:
- Usability Challenges: Some users have reported usability challenges with the interface and front-end frameworks when designing web entry forms.
- Bug Fixing Time: Users have noted that bug fixes may take some time to be addressed by the development team, impacting the user experience in certain scenarios.
| Feature | Nected | ProcessMaker |
| Custom code integration | ✅ | ❌ |
| User-friendly interface for beginners | ✅ | ✅ |
| No-code workflow creation | ✅ | ✅ |
| Real-time monitoring and alerts | ✅ | ✅ |
| Cloud integration capabilities | ✅ | ✅ |
| Comprehensive API access | ✅ | ✅ |
| Scalability | ✅ | ✅ |
| Multi-language support | ✅ | ✅ |
| Cost-effectiveness | ✅ | ❌ |
| Dedicated support | ✅ | ❌ |
In conclusion, ProcessMaker is a valuable BPM software solution that offers workflow automation, customization capabilities, integration options, and reporting features. While it may have some usability challenges and bug-fixing timelines to consider, its open-source nature and range of functionalities make it a compelling choice for organizations looking to enhance their workflow management processes efficiently.
know about: How to Automate Document Workflow Using Nected?
5. nFlow
nFlow is an open-source workflow engine designed to facilitate the automation and management of business processes. It provides a robust platform for building, scheduling, and monitoring workflows across various environments. While nFlow offers an open-source core, it is not entirely open-source as some features and services are proprietary.
Key Attraction Features:
- Java-Based Engine: nFlow leverages Java, allowing users to define workflows using Java code. This feature provides flexibility and power for developers familiar with the Java ecosystem.
- Extensible Architecture: nFlow's architecture supports custom extensions and modules, enabling users to tailor the workflow engine to their specific needs. This extensibility ensures that nFlow can adapt to a wide range of business requirements.
- Scalability: nFlow is designed to handle workflows of any scale, from small tasks to enterprise-level business processes. It supports high availability and horizontal scaling, ensuring performance and reliability.
- Versioning and Rollback: nFlow includes built-in support for versioning workflows and rolling back to previous versions. This feature enhances control over workflow changes and ensures stability in production environments.
- Monitoring and Logging: The platform provides comprehensive monitoring and logging capabilities, allowing users to track workflow execution, performance, and errors. This visibility ensures effective management and troubleshooting of workflows.
- Open Source Core: The core functionalities of nFlow are open-source, enabling users to contribute to its development and access community-driven improvements. However, additional advanced features and services are proprietary.
Pros:
- Developer-Friendly: nFlow's Java-based engine and extensible architecture make it a powerful tool for developers looking to build and manage complex workflows.
- Flexible and Scalable: The platform's scalability and support for custom extensions ensure that it can handle workflows of any size and complexity.
- Comprehensive Monitoring: The detailed monitoring and logging features provide valuable insights into workflow performance and help maintain operational efficiency.
- Version Control: Built-in versioning and rollback capabilities offer robust control over workflow changes and ensure stability.
Cons:
- Java Dependency: nFlow requires knowledge of Java, which may be a barrier for organizations not using Java or lacking Java expertise.
- Complex Setup: Setting up and configuring nFlow can be complex, particularly for users unfamiliar with Java-based systems.
- Proprietary Features: While the core is open-source, some advanced features and services are proprietary, which may require additional investment.
| Feature | Nected | nFlow |
| User-friendly interface for beginners | ✅ | ❌ |
| No-code workflow creation | ✅ | ❌ |
| Integration with multiple data sources | ✅ | ✅ |
| Custom code integration | ✅ | ✅ (Java) |
| Real-time monitoring and alerts | ✅ | ✅ |
| Task automation beyond data pipelines | ✅ | ✅ |
| Dedicated support | ✅ | ❌ |
| Cloud-native support | ✅ | ❌ |
| Scalability | ✅ | ✅ |
| Pre-built templates | ✅ | ❌ |
| Version control and rollback | ✅ | ✅ |
| Approval flow | ✅ | ❌ |
| Parallelism in conditions inside workflows | ✅ | ✅ |
nFlow is a robust workflow engine offering extensive flexibility, scalability, and comprehensive monitoring capabilities. Its core functionality is open-source, but some advanced features and services are proprietary. nFlow is suitable for organizations with Java expertise looking to automate and manage complex business processes effectively.
6. Argo Workflows
Argo Workflows is an open-source container-native workflow engine designed for orchestrating parallel jobs on Kubernetes. It allows users to define workflows as a series of tasks in a directed acyclic graph (DAG) and run them on a Kubernetes cluster. Argo Workflows is particularly useful for managing complex workflows and scalable data processing tasks.
Key Attraction Features:
- Container-Native: Argo Workflows is designed to run on Kubernetes, leveraging the platform's native features for container orchestration, scaling, and management. This ensures seamless integration and performance within Kubernetes environments.
- DAG-based Workflow Definition: Workflows are defined using directed acyclic graphs (DAGs), providing a clear and structured way to manage dependencies and parallelism in complex workflows.
- Extensible and Modular: Argo Workflows supports custom templates and reusable components, enabling users to extend and modularize their workflows. This enhances reusability and maintainability across different projects.
- Scalability: The platform is built to scale with your needs, handling everything from simple task automation to large-scale data processing and machine learning pipelines. It can efficiently manage thousands of workflows and tasks concurrently.
- GitOps Integration: Argo Workflows integrates seamlessly with GitOps practices, allowing workflows to be versioned and managed as code. This enhances workflow reproducibility, traceability, and collaboration.
- Advanced Scheduling: The platform offers advanced scheduling options, including cron-based scheduling, event-driven triggers, and conditional execution. This flexibility ensures that workflows can be executed precisely when needed.
Pros:
- Kubernetes Integration: Argo Workflows' native integration with Kubernetes makes it an excellent choice for organizations already using Kubernetes for their infrastructure.
- Flexible and Scalable: The DAG-based workflow definition and container-native architecture provide unmatched flexibility and scalability, accommodating a wide range of use cases.
- Rich Feature Set: Features like advanced scheduling, GitOps integration, and custom templates make Argo Workflows a comprehensive solution for workflow orchestration.
- Active Community: Being an open-source project, Argo Workflows benefits from an active community that contributes enhancements, plugins, and support.
Cons:
- Kubernetes Dependency: Argo Workflows requires a Kubernetes cluster, which may be a barrier for organizations not using Kubernetes or lacking Kubernetes expertise.
- Complex Setup: Setting up and configuring Argo Workflows can be complex, especially for users unfamiliar with Kubernetes and container orchestration.
- Technical Expertise Required: Users may need significant technical expertise to fully leverage the platform's advanced features and customization options.
| Feature | Nected | Argo Workflows |
| User-friendly interface for beginners | ✅ | ❌ |
| No-code workflow creation | ✅ | ❌ |
| Integration with multiple data sources | ✅ | ✅ |
| Custom code integration | ✅ | ✅ |
| Real-time monitoring and alerts | ✅ | ✅ |
| Task automation beyond data pipelines | ✅ | ✅ |
| Dedicated support | ✅ | ❌ |
| Cloud-native support | ✅ | ✅ (Kubernetes-based) |
| Scalability | ✅ | ✅ |
| Pre-built templates | ✅ | ✅ |
| Version control and rollback | ✅ | ❌ |
| Approval flow | ✅ | ❌ |
| Switch Block inside workflows | ✅ | ❌ |
Argo Workflows stands out as a robust container-native workflow orchestration tool ideal for Kubernetes environments. It offers extensive flexibility, scalability, and integration capabilities, making it suitable for complex, large-scale data processing and automation tasks. However, it requires significant Kubernetes expertise and infrastructure, which may be a consideration for some organizations.
7. Kestra
Kestra is a modern, open-source orchestration and workflow automation tool designed to streamline complex data workflows. It provides an easy-to-use platform for building, scheduling, and monitoring workflows across various environments. While Kestra offers an open-source core, it is not entirely open-source as some features and services are proprietary.
Key Attraction Features:
- Intuitive UI: Kestra offers a user-friendly interface that simplifies the process of creating and managing workflows. The visual editor allows users to design workflows without writing code, making it accessible to users with varying levels of technical expertise.
- Extensive Integrations: The platform supports integration with numerous data sources, cloud services, and third-party applications. This wide range of integrations ensures that Kestra can fit into diverse IT ecosystems seamlessly.
- Dynamic Workflow Execution: Kestra's engine supports dynamic workflow execution, enabling users to build complex workflows that can adapt to varying data and operational conditions. This feature enhances the flexibility and robustness of automated processes.
- Scalability: Kestra is designed to handle workflows of any scale, from small tasks to enterprise-level data pipelines. It can efficiently manage high volumes of data and parallel task execution, ensuring performance and reliability.
- Monitoring and Alerting: The platform includes comprehensive monitoring and alerting capabilities, allowing users to track workflow performance in real-time and receive notifications on issues or failures. This ensures quick response and resolution to any disruptions.
- Open Source Core: The core functionalities of Kestra are open-source, enabling users to contribute to its development and access community-driven improvements. However, additional advanced features and services are proprietary.
Pros:
- User-friendly Interface: Kestra's intuitive UI makes it easy to create and manage workflows, reducing the complexity often associated with workflow automation tools open source.
- Flexible Integrations: The wide range of supported integrations ensures that Kestra can connect with various applications and data sources, enhancing its versatility.
- Scalability: Kestra can handle workflows of any size, making it suitable for both small projects and large-scale data operations.
- Real-time Monitoring: Comprehensive monitoring and alerting features provide real-time insights into workflow performance and help maintain operational efficiency.
Cons:
- Proprietary Features: While the core is open-source, some advanced features and services are proprietary, which may require additional investment.
- Learning Curve: Users unfamiliar with workflow automation concepts may face a learning curve, particularly when leveraging more advanced features.
- Resource Intensive: Depending on the scale of deployment, Kestra may require significant resources and infrastructure, which can be a consideration for smaller teams.
| Feature | Nected | Kestra |
| User-friendly interface for beginners | ✅ | ✅ |
| No-code workflow creation | ✅ | ✅ |
| Integration with multiple data sources | ✅ | ✅ |
| Custom code integration | ✅ | ✅ |
| Real-time monitoring and alerts | ✅ | ✅ |
| Task automation beyond data pipelines | ✅ | ✅ |
| Dedicated support | ✅ | ❌ |
| Cloud-native support | ✅ | ✅ |
| Scalability | ✅ | ✅ |
| Pre-built templates | ✅ | ✅ |
| Version control and rollback | ✅ | ❌ |
| Approval flow | ✅ | ❌ |
| Parallelism in conditions inside workflows | ✅ | ❌ |
Kestra is a robust orchestration and workflow automation open source tool offering extensive integrations, scalability, and a user-friendly interface. Its core functionality is open-source, but some advanced features and services are proprietary. Kestra is suitable for organizations looking to streamline complex data workflows while benefiting from a scalable and flexible platform.
8. Node-RED
Node-RED is a flow-based development tool for visual programming, designed primarily for wiring together hardware devices, APIs, and online services. It is built on Node.js and provides a browser-based editor for creating workflows that can run on various platforms. While Node-RED offers an open-source core, it includes some proprietary features and services.
Key Attraction Features:
- Visual Programming Interface: Node-RED offers a browser-based visual interface that makes it easy to create and manage workflows without writing extensive code. This feature is particularly useful for users with minimal programming experience.
- Extensive Library of Nodes: The platform provides a vast library of pre-built nodes for different functions, enabling users to integrate various services, APIs, and hardware with ease. This library can be extended with custom nodes to suit specific requirements.
- Flexibility and Extensibility: Built on Node.js, Node-RED allows users to create custom nodes using JavaScript. This extensibility ensures that the tool can be tailored to meet a wide range of use cases and integration needs.
- Deployment Flexibility: Node-RED can be deployed on various platforms, including cloud services, on-premises servers, and edge devices like Raspberry Pi. This flexibility allows it to be used in diverse environments.
- Open Source Core: The core functionalities of Node-RED are open-source, fostering a vibrant community that contributes to its development and shares improvements. However, some advanced features and commercial offerings are proprietary.
- Real-time Flow Debugging: Node-RED provides tools for real-time debugging of workflows, allowing users to monitor and troubleshoot flows as they run. This feature enhances the development and maintenance process.
Pros:
- User-friendly Interface: The visual programming interface simplifies the creation and management of workflows, making it accessible to users with varying levels of technical expertise.
- Rich Node Library: The extensive library of nodes supports a wide range of integrations and use cases, enhancing the tool's versatility.
- Flexible Deployment: Node-RED's ability to run on multiple platforms makes it suitable for diverse deployment scenarios, from cloud environments to edge devices.
- Community Support: The open-source nature of Node-RED ensures active community support, with a wealth of resources, plugins, and shared knowledge available.
Cons:
- JavaScript Dependency: While the visual interface reduces the need for coding, users who want to create custom nodes or advanced workflows will need knowledge of JavaScript.
- Learning Curve: Users unfamiliar with flow-based development or Node.js may face a learning curve when starting with Node-RED.
- Proprietary Features: Some advanced features and commercial offerings are not part of the open-source core, which may require additional investment.
| Feature | Nected | Node-RED |
| User-friendly interface for beginners | ✅ | ✅ |
| No-code workflow creation | ✅ | ✅ |
| Integration with multiple data sources | ✅ | ✅ |
| Custom code integration | ✅ | ✅ (JavaScript) |
| Real-time monitoring and alerts | ✅ | ✅ |
| Task automation beyond data pipelines | ✅ | ✅ |
| Dedicated support | ✅ | ❌ |
| Cloud-native support | ✅ | ❌ |
| Scalability | ✅ | ✅ |
| Pre-built templates | ✅ | ✅ |
| Version control and rollback | ✅ | ❌ |
| Approval flow | ✅ | ❌ |
| Parallelism in conditions inside workflows | ✅ | ✅ |
Node-RED is a powerful tool for visual programming and workflow automation, offering a user-friendly interface, extensive node library, and flexible deployment options. Its core functionality is open-source, but some advanced features and services are proprietary. Node-RED is ideal for users looking to integrate various services and automate tasks with minimal coding effort.
9. Cylc
Cylc is an open-source workflow engine designed for managing complex and dynamic workflows in a wide range of domains, from scientific research to data engineering. It is particularly adept at handling large-scale workflows with intricate dependencies and scheduling requirements. While Cylc offers an open-source core, it includes some proprietary features and services.
Key Attraction Features:
- Graph-based Workflow Definition: Cylc allows users to define workflows as directed graphs, which can efficiently manage dependencies and parallelism. This feature is crucial for orchestrating complex workflows with many interdependent tasks.
- Dynamic Scheduling: Cylc’s scheduler dynamically adjusts to changes in the workflow and its environment, ensuring that workflows run efficiently even when conditions change. This adaptability makes it highly reliable for production environments.
- Extensibility: The platform is designed to be extensible, supporting custom extensions and plugins that allow users to tailor it to their specific needs. This flexibility ensures that Cylc can adapt to a wide range of use cases.
- Scalability: Cylc is built to handle workflows of any size, from small tasks to enterprise-level processes involving thousands of tasks. Its design ensures it can manage high concurrency and large volumes of data.
- Monitoring and Visualization: The platform provides comprehensive monitoring and visualization tools, allowing users to track the status and performance of their workflows in real-time. This feature enhances the management and troubleshooting of workflows.
- Open Source Core: Cylc’s core functionality is open-source, enabling a collaborative development environment where users can contribute and benefit from community-driven improvements. However, additional advanced features and services are proprietary.
Pros:
- Robust Scheduling: Cylc’s dynamic scheduling capability ensures that workflows run efficiently and adapt to changing conditions, which is critical for reliability in complex environments.
- Graph-based Workflow Management: The use of directed graphs for workflow definition provides clear visualization and management of task dependencies and parallelism.
- Extensible and Customizable: Cylc’s architecture allows for extensive customization through plugins and extensions, catering to specific workflow requirements.
- Scalability: The platform is capable of scaling to manage very large and complex workflows, making it suitable for enterprise-level applications.
- Active Community Support: The open-source nature of Cylc fosters an active community, providing valuable resources, support, and shared improvements.
Cons:
- Complex Setup: Setting up and configuring Cylc can be complex, especially for users who are not familiar with workflow management systems.
- Technical Expertise Required: Users may need significant technical expertise to fully leverage the platform’s advanced features and customization options.
- Proprietary Features: While the core is open-source, some advanced features and services are proprietary, which may require additional investment.
| Feature | Nected | Cylc |
| User-friendly interface for beginners | ✅ | ❌ |
| No-code workflow creation | ✅ | ❌ |
| Integration with multiple data sources | ✅ | ✅ |
| Custom code integration | ✅ | ✅ |
| Real-time monitoring and alerts | ✅ | ✅ |
| Task automation beyond data pipelines | ✅ | ✅ |
| Dedicated support | ✅ | ❌ |
| Cloud-native support | ✅ | ❌ |
| Scalability | ✅ | ✅ |
| Pre-built templates | ✅ | ❌ |
| Version control and rollback | ✅ | ❌ |
| Approval flow | ✅ | ❌ |
| Parallelism in conditions inside workflows | ✅ | ✅ |
Cylc is a powerful workflow engine that excels in managing complex and dynamic workflows, offering robust scheduling, scalability, and extensive customization options. Its core functionality is open-source, but some advanced features and services are proprietary. Cylc is ideal for organizations needing to orchestrate large-scale workflows with intricate dependencies and high concurrency.
10. Copper
Copper is an open-source workflow engine designed to facilitate the automation and management of complex business processes. It provides a robust platform for building, scheduling, and monitoring workflows across various environments. While Copper offers an open-source core, some features and services are proprietary.
Key Attraction Features:
- Java-Based Engine: Copper is built on Java, allowing users to define workflows using Java code. This feature provides flexibility and power for developers familiar with the Java ecosystem.
- Extensible Architecture: Copper's architecture supports custom extensions and modules, enabling users to tailor the workflow engine to their specific needs. This extensibility ensures that Copper can adapt to a wide range of business requirements.
- Persistent Workflow State: Copper maintains the state of workflows persistently, ensuring reliability and robustness even in the event of system failures. This feature is crucial for long-running workflows that require state consistency.
- Scalability: Copper is designed to handle workflows of any scale, from small tasks to enterprise-level business processes. It supports high availability and horizontal scaling, ensuring performance and reliability.
- Monitoring and Logging: The platform provides comprehensive monitoring and logging capabilities, allowing users to track workflow execution, performance, and errors. This visibility ensures effective management and troubleshooting of workflows.
- Open Source Core: The core functionalities of Copper are open-source, enabling users to contribute to its development and access community-driven improvements. However, additional advanced features and services are proprietary.
Pros:
- Developer-Friendly: Copper's Java-based engine and extensible architecture make it a powerful tool for developers looking to build and manage complex workflows.
- Flexible and Scalable: The platform's scalability and support for custom extensions ensure that it can handle workflows of any size and complexity.
- Comprehensive Monitoring: The detailed monitoring and logging features provide valuable insights into workflow performance and help maintain operational efficiency.
- Persistent Workflow State: The ability to maintain workflow state persistently ensures reliability and robustness in long-running processes.
Cons:
- Java Dependency: Copper requires knowledge of Java, which may be a barrier for organizations not using Java or lacking Java expertise.
- Complex Setup: Setting up and configuring Copper can be complex, particularly for users unfamiliar with Java-based systems.
- Proprietary Features: While the core is open-source, some advanced features and services are proprietary, which may require additional investment.
| Feature | Nected | Copper |
| User-friendly interface for beginners | ✅ | ❌ |
| No-code workflow creation | ✅ | ❌ |
| Integration with multiple data sources | ✅ | ✅ |
| Real-time monitoring and alerts | ✅ | ❌ |
| Task automation beyond data pipelines | ✅ | ✅ |
| Dedicated support | ✅ | ❌ |
| Cloud-native support | ✅ | ❌ |
| Scalability | ✅ | ✅ |
| Pre-built templates | ✅ | ❌ |
| Version control and rollback | ✅ | ✅ |
| Approval flow | ✅ | ❌ |
| Parallelism in conditions inside workflows | ✅ | ✅ |
Copper is a robust workflow engine offering extensive flexibility, scalability, and comprehensive monitoring capabilities. Its core functionality is open-source, but some advanced features and services are proprietary. Copper is suitable for organizations with Java expertise looking to automate and manage complex business processes effectively.
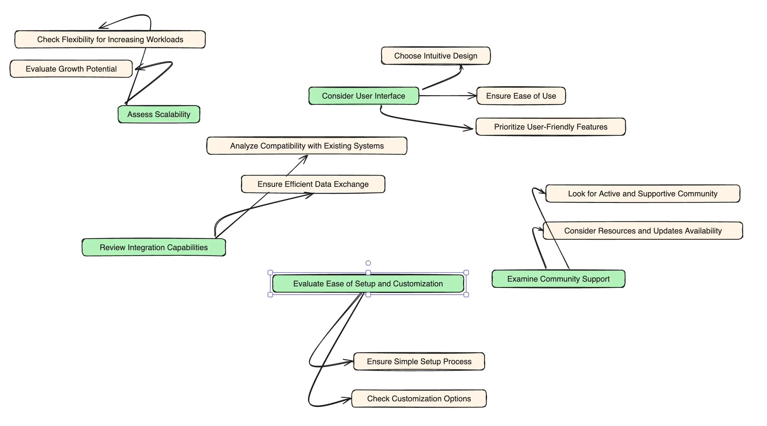
How to Pick the Best Open-Source Workflow Management Software?

When choosing the best open-source workflow management software, consider the following five key factors:
- User Interface: Opt for a software with an intuitive and user-friendly interface that can be easily understood and operated by your team, even if they are not tech-savvy.
- Scalability: Select a software that can easily scale with your organization's growth, offering the flexibility to handle increasing workloads and complexity.
- Integration Capabilities: Choose a software that seamlessly integrates with your existing systems and tools, allowing for efficient data exchange and process automation.
- Community Support: Consider a software with a strong and active community, as this can provide valuable support, resources, and updates to help you make the most of the software.
- Ease of Setup and Customization: Look for a software that is relatively easy to set up and customize, allowing you to tailor it to your specific needs without requiring extensive technical expertise.
By considering these factors, you can narrow down your options and find the best open-source workflow management software for your organization. And if we take these 5 key factors in consideration, Nected stands out among these five open-source workflow automation software options due to its user-friendly interface, ease of setup, and seamless integration across multiple platforms. While Apache Airflow, Apache Taverna, jBPM, Camunda, and ProcessMaker each have their strengths, Nected offers a more intuitive design that simplifies the process of creating and managing workflows.
Conclusion
In conclusion, the landscape of open-source workflow automation software is rich and varied, with each option offering distinct advantages tailored to different organizational needs and technical environments. From Apache Airflow's and Apache Taverna's specialized applications to jBPM's and Camunda's focus on business process management, and ProcessMaker's ease of use, there's a solution for nearly every scenario. Nected emerges as a particularly compelling choice, given its emphasis on user-friendliness, scalability, and broad applicability across diverse business contexts. As you consider which software to adopt, reflect on your specific workflow requirements, team's technical expertise, and the level of support you might need. The right tool should not only align with your current needs but also adapt to your evolving business processes, enabling you to automate efficiently and effectively. Make an informed decision based on a careful evaluation of each option's strengths and limitations, ensuring your chosen workflow automation software drives productivity and contributes to your organization's success.
FAQs:
Q1. What are the benefits of open-source workflow automation software compared to commercial options?
Open-source workflow automation software offers cost-effectiveness, customizability, and vibrant community support, making it a compelling choice for businesses looking to manage workflows efficiently.
Q2. How can I ensure a smooth transition to open-source workflow management tools for my team?
To transition smoothly, ensure your team has some DevOps skills to handle open-source tools effectively. Look for tools that offer both cloud and self-hosted versions to provide flexibility in deployment options.
Q3. What key features should I consider when selecting open-source workflow automation software?
When choosing software, prioritize factors like user interface intuitiveness, scalability, integration capabilities, community support, ease of setup, and customization options to meet your organization's specific needs.
Q4. Why is workflow automation software essential for project management efficiency?
Workflow automation software streamlines and optimizes business processes by automating tasks, freeing up time for strategic work. It enhances efficiency, reduces errors, and saves time in managing complex workflows.
Q5. How can workflow automation software benefit organizations and employees?
Workflow automation helps increase efficiency, reduce errors, boost productivity, speed up processes, and allow employees to focus on tasks that require human intellect. It also enables workers to automate manual processes within their workplaces.







.svg.webp)

_result.webp)




.webp)




.webp)
.webp)

.webp)




%20Medium.jpeg)




%20(1).webp)
