Automation of workflow is the use of computer technology to perform tasks without human intervention. It uses software, robots, or other digital tools to merge a series of steps into one smooth whole operation. This algorithmic approach can deliver faster and more efficient workflows while at the same time significantly reducing mistakes. Automation also helps companies interrelate their various automated processes. This ensures information flows readily from one place to another so that many tasks can be coordinated under various computer systems.
Key Elements of Interlinking Workflows:
- Integration:
- Systems Integration: Different software and tools communicate and share data automatically.
- Task Coordination: Tasks in one workflow trigger actions in another, ensuring continuity.
- Automation Tools:
- Robotic Process Automation (RPA): Software robots that handle repetitive tasks.
- Business Process Management (BPM): Platforms that design, execute, and monitor automated workflows.
- Artificial Intelligence (AI): Enhances automation by making decisions based on data patterns.
- Monitoring and Analytics:
- Real-Time Monitoring: Continuous tracking of workflows to ensure they are running smoothly.
- Analytics: Collecting and analyzing data from workflows to identify areas for improvement.
- Communication:
- Alerts and Notifications: Automated systems notify relevant stakeholders of important updates or issues.
- Collaboration Tools: Platforms that facilitate communication and coordination among teams.
Advantages of Workflow Automation:
- Performance Gains: Systems are faster and at the same time more productive, less time is required to do each task which leaves resources freed for other things.
- Error Reduction: When workflows are both automated and interconnected, such instances of mistakes that come up during manual deviations from expectation can be obviated altogether
- Transparency: Organizational processes are open to view; you have real-time data plus state-of-the-art analytics to examine.
- Better Service Experience: More expedient and more exact processes make for better service delivery, leaving customers more satisfied with your services.
- Maximizing Human Resources: Regular tasks are managed by technology so staff can do higher-level work.
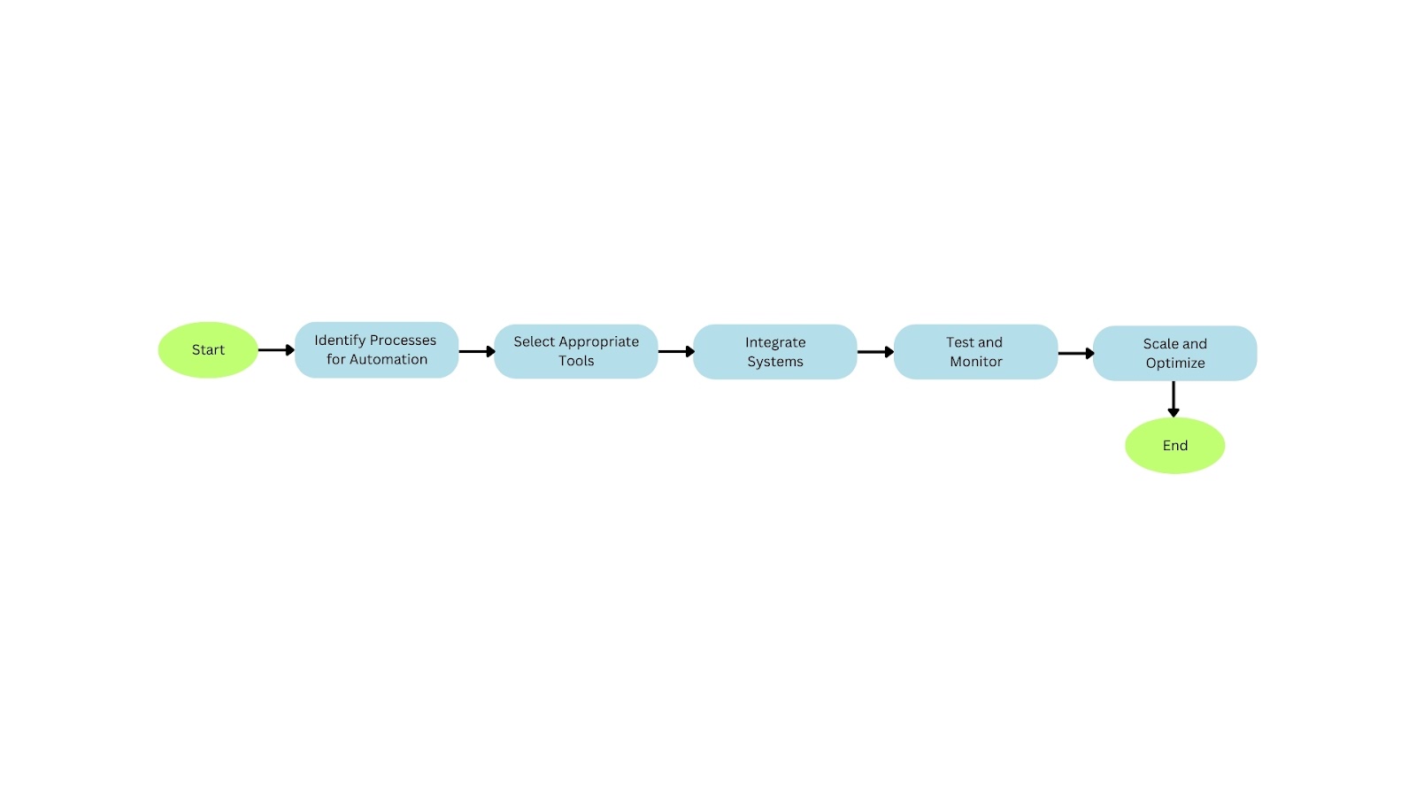
Implementation Steps:

Workflow Examples by Industry
Workflow Automation has provided solutions to process streamlining, increased efficiency and decreased manual workloads from different industrial backgrounds. This can help them improve their operations, accuracy and focus only on strategic tasks that lead to growth by automating. We are going to talk about some examples in detail of workflow automation in various industries to understand how such technologies can transform day-to-day working
Human Resources
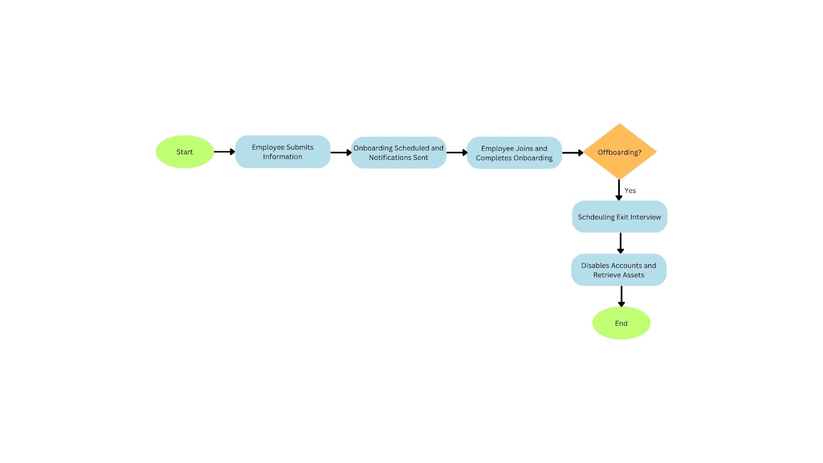
- Employee Onboarding and Offboarding
If you can, have onboarding and offboarding automated as a part of the background check solution to take time slotting out of HR. An automation tool such as Nected can also automate tasks like sending welcome emails, adding users to the system during their onboarding and scheduling orientations. In the event of employee termination, offboarding automation will also see exit interviews being organized, company assets returned and system access revoked. HR departments can streamline the new hire setup process and employee offboarding so that the same steps are followed each time someone joins or leaves an organization, improving overall efficiency & compliance.
Example flowchart -:

- Leave Request and Approval Process
Manual leave requests can be timely and prone to errors This process gets easier with automation platforms like Nected, where employees can apply for leave requests through an online portal. These requests are then routed automatically to the relevant manager for authorization. Every request would have a notification and reminder to ensure nothing falls through the cracks, real time tracking for improved visibility/accountability from employee as well as HR standpoint.
- Performance Reviews and Scheduling Reminders
Employee performance reviews, on one hand, are essential for employee development and growth but so much more difficult when they have to be performed manually. Workflow Automation helps to schedule the performance reviews, reminders can be sent out for managers and employees and track that it has been completed. Nected’s automation can guarantee that performance reviews are always up to date, with all the paperwork and feedback forms completed, promoting a culture of continuous improvement and accountability.
E-Commerce
- Order Processing and Fulfillment
In the world of e-commerce to get things completed in a very short time, it is all about quick order processing and fulfillment. Automation tools are designed to accelerate the complete steps required in their processing from order acceptance to order delivery. Automations can take care of order confirmations, payments, and the shipping notifications for matters of fast effective fulfillment. By automating manual processes companies can reduce errors, scale delivery time and improve customer satisfaction.
Example flowchart -:

- Inventory Management
Managing inventory is the core to e-commerce success. Benefits of Automated Inventory Management include Real-time stock level tracking, setting automatic reorder alerts, syncing product listings to all sales channels etc. Tools such as Nected can help centralize inventory across various sales channels and reduce the chances of running into stock outs or overstocking. This prevents businesses from having to compromise by either frequently selling out because they do not have enough inventory or stocking too much if sales are slow; essentially it is a way of maximizing their investment in the selected products and delivering on customer demand.
- Customer Feedback and Ticketing System
Receiving customer feedback and support is essential. You could also use automation to make these processes more efficient - for example, by having customer inquiries and feedback automatically categorized and routed to appropriate departments. Automation natively within Nected makes it possible for support tickets to easily be rated, prioritized based on type and urgency as well as allow automatic follow-ups by text or email- all the way through resolution tracking. This means faster response times, better customer satisfaction levels and smoother support operations.
Finance
- Invoicing and Approval
Invoice processing and approval are typically very time-consuming processes in finance. Automation tools like Nected offer the ability to accelerate these laborious processes through the automatic capture and matching of invoice data against documented purchase orders, then routing it for approval. This avoids manual data input, speeds up processing times and reduces the risk of mistakes to deliver timely and accurate payments in a way that softens ribbons so finance staff can get back on more strategic priorities.
Example Flowchart -:

- Automated Expense and Report Management
Not only is manually managing expense reports time-consuming, but it can also be inaccurate and give way to fraud. This process can be streamlined with automation, meaning employees submit their expense reports electronically and they are automatically scanned for policy adherence. Modern automation solutions can identify issues, kick up invoices with corresponding receipts and fast-track approvals in order to win you faster reimbursements while managing your finances perfectly.
- Fraud Detection and Compliance Checks
Fraud detection and compliance in finance is a strict feature to keep the organization safe complying with some regulations. That means automated systems can keep an eye on transactions for hours and automatically flag any that it finds to be suspicious or in violation of compliance. Automation tools like Nected can facilitate this utilizing real-time fraud detection algorithms and compliance checks, which ensure that potential problems are immediately detected and the relevant bodies informed. This could be enhanced in terms of security as well would cater to the regulations engagements.
Customer Service
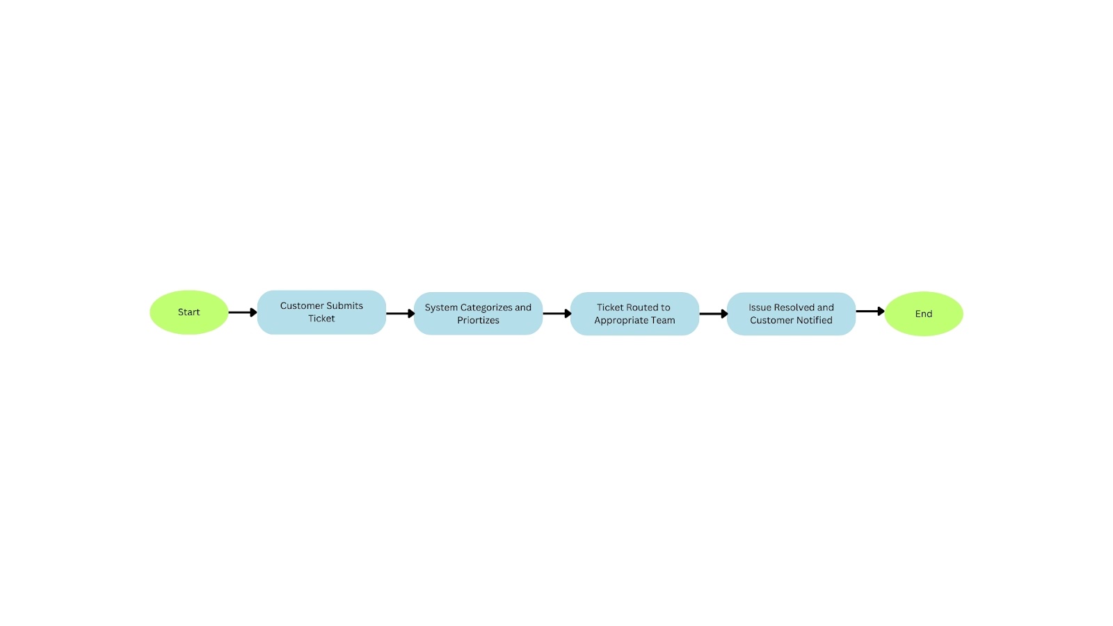
- Automated Ticketing System for Efficient Issue Resolution
Efficient customer issue handling is crucial for a great customer experience. An automated ticketing system can classify, sort and send users complaints to right departments without any manual intervention. Nected also empowers these systems to log and improve with the status of every issue, whilst providing automatic updates for customers so no one slips through the cracks. The result is faster resolution times and better customer satisfaction.
Example flowchart -:

- Chatbots and Customer Support
In the customer service area, chatbots play a vital role in giving instant support to customers. Chatbots, supported by automation tools, can provide round-the-clock assistance by taking care of FAQs, walk users through common scenarios and even process basic inquiries. It eases the work of human agents so that they can concentrate on difficult queries and also provides 24-7 support to your customers every hour.
- Customized Responses based on Customer Data
When you want to improve the customer experience, nothing is more effective than personalized communication. To help with this, automation tools can analyze customer data to personalize responses and recommendations based on prior interactions and preferences. Automation tools can acquire customer data coming from various sources and unified to see a complete picture - that is why we are able to create personal responses for each customer. This personal method helps solidify the customer relationship; and their brand loyalty.
Project Management
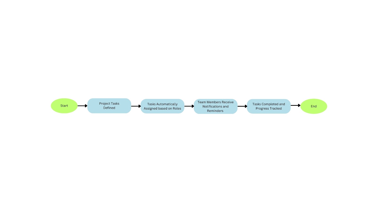
- Automated Task Assignments and Reminders
Good project management depends on assigning and following up tasks promptly. Automation systems can assign tasks based on team members' roles and also availability. Automated reminders also mean nothing falls through the cracks and deadlines are met. This simplifies the project workflows, saves time on administrative overhead and keeps the team in check.
Example flowchart -:

- Setting up Approval Workflows
One of the bottlenecks slowing down progress is getting project approvals. Automated approval workflows can speed this up by sending documents and tasks to appropriate stakeholders for fast approvals without any manual touchpoints. Automation tools are able to list which developers have approved a task, send reminders and ensure tasks progress well! It performs immediate response and it acquires all regulated approvals far better without the demand of any delays.
- Integrating Project Management Tools for Seamless Collaboration
Efficient project management relies on smooth collaboration. Automation includes all elements of the project management tools - e.g. task-management, communication and file-sharing platforms should function as a single system. Utilizing automation tools like Nected for these integrated environments automates the process of enabling project related information to be accessed through a uniform platform. This results in increased cooperation, less miscommunication, and greater project efficiency as a whole.
Workflow automation can lead to increased operational efficiency and productivity, decreasing the potential for errors in many fields. These examples show that automation has the potential of completely altering everyday activities and processes.
Use a complete tool to leverage all of these automation powers, something like Nected. Our wide range of automation tools for each industry make it easier to integrate and manage workflow in Nected. Nected saves businesses time, increasing productivity and revenue potential so that they can weather the storm of today's pandemic ridden environment.
By adding Nected's powerful automation tools, you can optimize your daily performance while enhancing operational efficiency and freeing up resources for growth & innovation.
Conclusion
Businesses across multiple industries are experiencing a new wave of operation due to workflow automation. Automating a chore of low or no variance, is like hitting the easy button for your organization. They can be much more efficient in their work and confer valuable personnel to other business-critical efforts. The possibilities are almost endless, from HR to e-commerce, finance and payment processing alike, all the way through customer service and project management.
Businesses can tap into those benefits to remain competitive by leveraging a robust workflow automation solution like Nected. The entire suite of Nected automation tools is made for a variety of industry needs to deliver value and the ability for all companies, no matter their size or service offerings, the industry can benefit from both ease of use while at work in any simplifying workflow solution on an even larger scale achieveing operational excellence.
With Nected, organizations can rethink processes and achieve scalable growth by automating workflows. Get started with your automation journey today and let Nected | low code - no code platform transform your workflows into a new form of lifeless force!
FAQs
Q1. What are the primary benefits of Workflow Automation?
Workflow automation improves efficiency, reduces mistakes, and helps free up resources to focus on more strategic work. It makes everything very efficient and results in faster, accurate outcomes.
Q2. How does workflow automation impact employee productivity?
By automating workflows, industries reduce manual tasks and empower employees to focus on important value added activities which lead to increased productivity - higher efficiency in the workplace, thereby increasing job satisfaction.
Q3. Can workflow automation be customized for different industries?
Well, workflow automation tools like Nected can be customized to fit the requirements of industries and scale providing flexibility for all kinds of business processes.







.svg.webp)






_result.webp)


.webp)

.webp)




.webp)
.webp)
.webp)
.webp)
.webp)
.webp)


%20(1).webp)
