Business rule engines (BREs) are software applications that can be used to automate decision-making, implement business logic, and enforce policies. They are a powerful tool that can help businesses to improve the efficiency, accuracy, and flexibility of their operations.
In this blog post, we will discuss the Salesforce Business Rule Engine, a BRE that is specifically designed for use with Salesforce applications. We will cover the basics of the Salesforce Business Rule Engine, how to use it, and some of its limitations. We will also discuss how Nected, a cloud-based, language-agnostic rule engine, can be a better option than using the Salesforce Business Rule Engine.
If you are interested in learning more about BREs, or if you are looking for a powerful and flexible rule engine for your Salesforce applications, then this blog post is for you.
Salesforce Business Rule engine vs. Nected at a glance:
Following our introduction to the capabilities of Business Rule Engines (BREs), let's begin with a high-level comparison between two notable BREs: Salesforce Business Rule Engine and Nected. This comparison aims to provide a quick overview of how they stack up against each other, particularly considering Salesforce's limitations and Nected's potential advantages.
| Feature/Aspect | Salesforce Business Rule Engine | Nected |
| Complexity and Scalability | Limited to three levels of nesting. Struggles with complex decision tables and allows a maximum of 30 input fields. | Offers greater flexibility in rule nesting and can efficiently handle complex rules with more extensive field combinations. |
| Data and Logic Management | Only supports objects with specific fields. Limits grouping in decision tables to a single field and has limited version control. | Supports a broader range of custom objects, offers advanced grouping options, and provides robust version control. |
| Integration and Usability | Does not allow custom fields as output in decision tables, has integration challenges, and offers limited testing tools. | Enables custom fields as outputs, simplifies integration with external systems, and offers enhanced testing and debugging tools. |
| Additional Pain Points | Vague error messages, technical and sparse documentation, and potential performance issues with complex logic. | Provides clearer error handling, user-friendly documentation, and optimized performance for complex scenarios. |
While Salesforce Business Rule Engine is a robust tool within the Salesforce ecosystem, known for its integration and CRM capabilities, Nected provides a more versatile and user-friendly alternative. This is especially true for businesses grappling with complex rule sets and those requiring broad integration with diverse systems and data types.
In the following sections, we will explore the functionalities, use cases, and specific features of both Salesforce Business Rule Engine and Nected in greater detail, providing you with comprehensive insights to make an informed decision.
Overview of Salesforce Business Rule Engine
Salesforce Business Rule Engine is a sophisticated component designed to enhance the Salesforce ecosystem, known for its CRM solutions. This engine stands out for its ability to automate critical decision-making processes, implement intricate business logic, and effectively enforce organizational policies.
The Salesforce Business Rule Engine is a powerful tool that can be used to automate decision-making, implement business logic, and enforce policies. It offers a number of key features that make it a valuable addition to any Salesforce environment.
- Ease of use: The Salesforce Business Rule Engine is easy to use, even for business users with no programming experience.
- Flexibility: The Salesforce Business Rule Engine is flexible and can be used to implement a wide variety of business rules.
- Scalability: The Salesforce Business Rule Engine is scalable and can be used to handle large volumes of data and rules.
- Performance: The Salesforce Business Rule Engine is performant and can handle complex rules without impacting the performance of your Salesforce applications.
- Reliability: The Salesforce Business Rule Engine is reliable and can be used to implement critical business rules.
Read Also: Top Open Source Rule Engines for Efficient Decision Automation
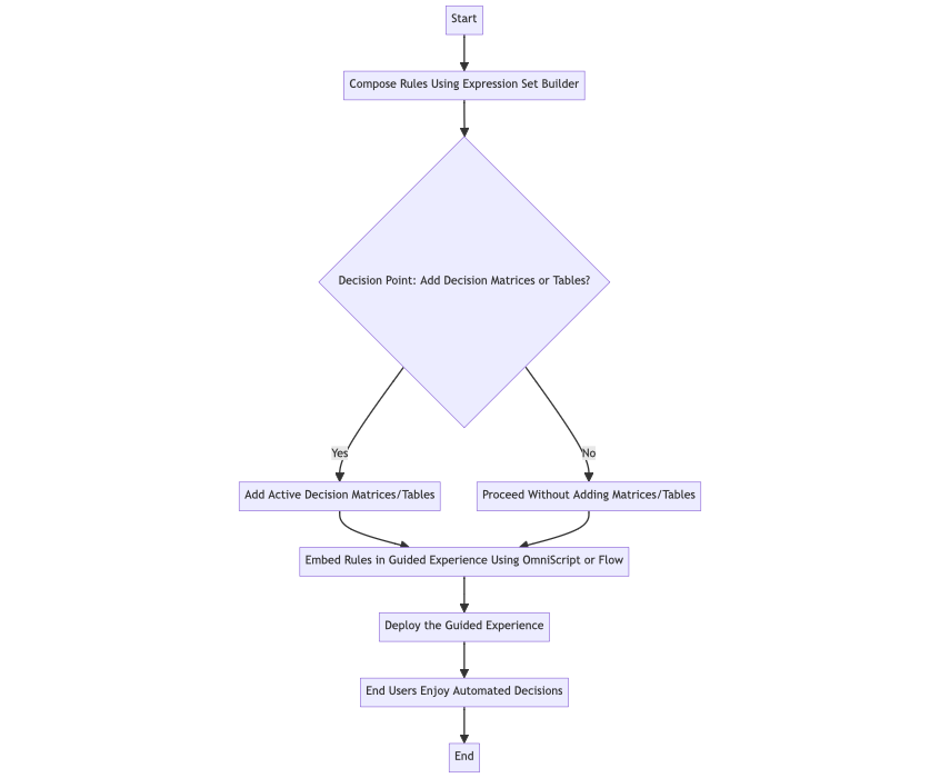
Workflow of Salesforce BRE:
The workflow of the Salesforce Business Rule Engine, as outlined in Salesforce's official documentation, can be detailed as follows:

1. Core Components:
Suite of Services: Comprises services, components, and objects for advanced logic and decision-making automation.
Key Tools:
Expression Sets: Series of sequential rules for evaluating conditions and performing operations.
Decision Matrices: Match inputs to a row in a table to output corresponding values.
Decision Tables: Provide outcomes for inputs, with rules read from Salesforce objects.
2. Enhancing Digital Processes:
User-Driven Design: Enables business users to intuitively create automated decisions using visual tools, no coding needed.
Wide Application: Suitable for diverse industry processes, handling numerous rules and interactions.
3. Deployment Steps:
Rule Creation: Begin with composing rules in the Expression Set Builder.
Rule Integration: Embed rules into processes using tools like OmniScript or Flow.
Experience Deployment: Deploy the guided experience for end-user interaction.
In summary, the Salesforce Business Rules Engine's workflow emphasizes ease of use and flexibility, enabling users to design, implement, and deploy automated decision-making processes in a variety of business contexts.
Read Also: Rules Engine Design Pattern: A Comprehensive Guide
Comparing Use Cases: Salesforce Business Rule Engine vs. Nected
To provide a clearer understanding of how Salesforce Business Rule Engine and Nected cater to various business needs, a comparative table format can be useful:
| Use Case | Salesforce Business Rule Engine | Nected |
| Automating Decision-Making | Specialized in automating decisions within Salesforce, like eligibility for discounts. | Offers automation beyond Salesforce, ideal for diverse system environments. |
| Implementing Business Logic | Implements logic specifically within Salesforce, e.g., handling specific order sizes. | Flexible in applying business logic across multiple platforms and systems. |
| Enforcing Policies | Enforces policies within Salesforce applications, such as mandatory email verification. | Potentially enforces policies more broadly across various software environments. |
| Personalizing Customer Experiences | Personalizes experiences within Salesforce, like product recommendations based on history. | Could provide integrated customer experience personalization across various apps. |
| Managing Risk | Manages risk related to sensitive data within Salesforce, controlling data access. | Offers risk management features potentially extending to a wider range of apps. |
This table showcases the use cases where both Salesforce Business Rule Engine and Nected excel. Salesforce BRE is highly effective within its ecosystem, making it ideal for businesses heavily invested in Salesforce applications. On the other hand, Nected offers a more versatile approach, suitable for organizations that operate across diverse software platforms or are not exclusively tied to Salesforce.
Limitations of Salesforce Business Rule Engine
The Salesforce Business Rule Engine (BRE) offers valuable capabilities for automating business logic. However, like any technology, it possesses limitations that users should be aware of to leverage BRE effectively.
Complexity and Scalability:
- Nesting Depth Constraints: BRE's expression sets, the building blocks of rule logic, are confined to a nesting depth of three levels. This restriction can impede the modeling of highly intricate business rules, necessitating workarounds for scenarios requiring deeper logic nesting.
- Decision Table Performance: While decision tables facilitate defining complex rules, their performance diminishes with increasing rule count and intricate grouping settings. Exceeding recommended thresholds can lead to performance bottlenecks and sluggish execution times.
- Field Combination Limitations: Decision tables allow for a maximum of 30 input fields. However, this limit hinges on configuration; complex rules involving numerous fields may necessitate creative solutions to comply with the restriction.
Data and Logic Management:
- Limited Custom Object Support: Decision tables currently only support objects containing "CreatedDate" and "IsDeleted" fields. This excludes specific object types, such as custom settings, from BRE applicability.
- Single Input Grouping: Decision tables can only be grouped by a single input field, limiting flexibility in rule organization and querying. This can prove restrictive for managing and navigating complex rule bases.
- Version Control Deficiencies: Robust version control functionalities are currently lacking within BRE. This makes it challenging to track changes, rollback errors, and effectively manage the evolution of intricate rule sets.
Integration and Usability:
- Custom Field Output Restrictions: Custom fields cannot be defined as output fields in decision tables, curtailing their utilization within BRE logic. This can limit the potential applications of bespoke fields within BRE automation.
- External System Integration Challenges: Integrating BRE with external systems can be cumbersome. It often requires advanced developer expertise and potentially custom code development, increasing complexity and deployment timelines.
- Testing and Debugging Difficulties: Debugging intricate BRE logic can be a struggle due to limitations in diagnostic tools and real-time error detection. Cryptic error messages further exacerbate troubleshooting challenges.
Additional Pain Points:
- Limited Error Handling: Error messages generated by BRE can be vague and unhelpful, hindering efficient troubleshooting and bug resolution.
- Documentation Gaps: Salesforce documentation for BRE can be technical and sparse, lacking comprehensive examples and user-friendly workflow breakdowns. This can pose challenges for less technical users seeking to understand and implement BRE functionality.
- Performance Concerns: Implementing complex BRE logic can potentially impact platform performance. Careful optimization and proactive monitoring are crucial to mitigate performance bottlenecks in such scenarios.
Salesforce BRE provides valuable automation capabilities, but its limitations require careful consideration for successful implementation. Understanding these constraints allows users to design effective rule sets, manage complexity, and anticipate potential roadblocks within their automation projects. By adopting a strategic approach and leveraging available resources, organizations can optimize the use of BRE while mitigating its limitations, ultimately empowering efficient and automated business processes.
Read Also: Rule The Development Realm With JSON Rules Engine
How Nected Addresses Salesforce BRE Limitations?
- Complexity and Scalability:
- Greater Flexibility in Rule Nesting: Unlike Salesforce BRE's limitation to three levels of nesting, Nected may offer more flexibility in the depth of rule nesting, allowing for the modeling of more complex business logic without the need for workarounds.
- Enhanced Performance with Complex Rules: Nected could potentially handle a higher volume of complex rules more efficiently, avoiding the performance bottlenecks experienced with Salesforce BRE's decision tables.
- Accommodates More Extensive Field Combinations: With fewer restrictions on the number of input fields, Nected can support more complex rule configurations, overcoming Salesforce BRE's limit of 30 input fields.
- Data and Logic Management:
- Broader Custom Object Support: Nected might offer wider support for various object types, including those without "CreatedDate" and "IsDeleted" fields, thereby expanding its applicability.
- Advanced Grouping and Querying Capabilities: Offering more versatile grouping options than Salesforce BRE's single input field grouping, Nected can enhance rule organization and management.
- Robust Version Control: Nected may provide more comprehensive version control features, facilitating easier tracking, rollback, and management of complex rule sets.
- Integration and Usability:
- Custom Field Output Flexibility: Nected potentially allows custom fields to be used as output fields in its decision-making logic, providing a broader scope for bespoke field applications.
- Simplified External System Integration: With a design that might be more conducive to integration, Nected can simplify the process of connecting with external systems, reducing the need for advanced developer expertise.
- Enhanced Testing and Debugging Tools: Offering better diagnostic tools and clearer error messages, Nected can make debugging and troubleshooting more straightforward.
- Additional Considerations:
- Improved Error Handling: Nected could offer more detailed and helpful error messages, aiding in quicker resolution of issues.
- User-Friendly Documentation: Providing comprehensive, easy-to-understand documentation, Nected can be more accessible to users with varying technical backgrounds.
- Optimized Performance: With efficient handling of complex logic, Nected may reduce the risk of performance issues, ensuring smoother operation even in demanding scenarios.
In summary, Nected addresses many of the limitations of Salesforce BRE by offering enhanced flexibility, scalability, data and logic management capabilities, and user-friendly integration and troubleshooting features. Its ability to handle complex rules more efficiently, along with robust version control and advanced integration capabilities, makes Nected a worthy alternative, especially for organizations seeking to optimize their business rule automation while navigating the constraints of Salesforce BRE.
Example: Automating Lead Scoring - Salesforce Business Rule Engine vs. Nected
Let's compare how both Salesforce Business Rule Engine and Nected can be used to automate lead scoring based on industry, company size, and engagement level.
Scenario:
A company aims to score leads with the following criteria:
- Industry: "Technology" (+10 points), "Healthcare" (+5 points), others (+2 points).
- Company Size: >1000 employees (+15 points), 500-1000 (+10 points), <500 (+5 points).
- Engagement Level: High engagement (+20 points), medium (+10 points), low (+5 points).
Salesforce Business Rule Engine Solution:
- Create an Expression Set: Define rules for each scoring criterion within Salesforce BRE.
- Define Rules:
- Industry: Points added based on the industry.
- Company Size: Points assigned by company size.
- Engagement Level: Points scored based on engagement.
- Embed in Salesforce Flow: Integrate rules into a Salesforce Flow triggered when a lead is added or modified.
- Deploy: Test and deploy the Flow, enabling automatic scoring and prioritization of leads.
Nected Solution:
- Create Complex Nested Rules: Define a Ruleset to define more intricate set of rules, leveraging Nected's capability for deeper nesting and more complex logic.
- Define Advanced Rules:
- Industry: Create multi-tiered rules considering secondary factors like market trends or region.
- Company Size: Develop compound rules that also factor in industry growth rate or historical data.
- Engagement Level: Introduce a dynamic scoring system that adjusts based on real-time analytics.
- Integrate Across Platforms: Embed the rules in a broader range of business applications beyond Salesforce, taking advantage of Nected's flexibility.
- Comprehensive Deployment: Deploy the system across multiple platforms, ensuring consistency in lead scoring regardless of the point of data entry.
Comparison:
- Salesforce BRE: Offers a straightforward, Salesforce-centric approach to lead scoring, ideal for Salesforce-heavy ecosystems.
- Nected: Provides a more complex and flexible solution, allowing for deeper rule nesting and integration across various platforms. This can be particularly beneficial for businesses requiring advanced lead scoring logic that takes into account a wider array of factors and operates across different software systems.
In summary, while Salesforce BRE offers a more streamlined and Salesforce-focused approach, Nected enables a more complex and nuanced solution, catering to businesses looking for advanced lead scoring capabilities across diverse environments.
Read Also: Top 7 Java Rule Engines for your Business Decisions
Conclusion
In conclusion, both Salesforce Business Rule Engine and Nected present distinct advantages for automating business logic and decision-making processes. Salesforce BRE excels within the Salesforce ecosystem, providing a straightforward and integrated solution for businesses heavily reliant on Salesforce applications. Its simplicity and direct integration make it an ideal choice for Salesforce-centric organizations.
On the other hand, Nected stands out for its flexibility and depth, catering to businesses that require complex, multi-layered rule systems and broader integration capabilities across various platforms. Its ability to handle intricate and nested logic makes it suitable for scenarios that demand more sophisticated rule processing.
Ultimately, the choice between Salesforce Business Rule Engine and Nected depends on the specific needs of the business, the complexity of the rules required, and the range of applications in use. Salesforce BRE is optimal for streamlined, Salesforce-focused operations, while Nected is better suited for complex, multi-system environments requiring advanced rule customization. Each tool offers unique strengths, and understanding these can guide businesses in selecting the most appropriate solution for their rule automation needs.
FAQs:
Q1. What is Business Rules Engine in Salesforce?
The Salesforce Business Rules Engine is a software application that allows you to automate decision-making, implement business logic, and enforce policies in your Salesforce applications. It is a powerful tool that can help you to improve the efficiency, accuracy, and flexibility of your operations.
The Salesforce Business Rules Engine is a rule engine that is specifically designed for use with Salesforce applications. It provides a graphical user interface (GUI) that allows you to create and manage business rules, as well as a programming interface (API) that allows you to create and manage business rules programmatically.
Q2. What is the rules engine in business rules?
The rules engine is the core component of a business rules engine. It is responsible for evaluating the rules and taking action based on the results. The rules engine is typically implemented as a software application that can be integrated with other applications.
The rules engine in business rules is the software application that is responsible for evaluating the rules and taking action based on the results. The rules engine typically implements a set of rules that are defined by the business.
Q3. How do I create a business rule engine in Salesforce?
There are two ways to create a business rule engine in Salesforce:
- Using the Salesforce Business Rule Builder: The Salesforce Business Rule Builder is a GUI that allows you to create and manage business rules. The Business Rule Builder provides a number of features that make it easy to create and manage business rules, including a drag-and-drop interface, a built-in rule editor, and a validation engine.
- Using the Salesforce API: The Salesforce API allows you to create and manage business rules programmatically. The API provides a set of functions that you can use to create, update, and delete business rules.
Q4. How is a business rules engine beneficial?
The Business Rules Engine can be beneficial in a number of ways, including:
- Automating decision-making: The Business Rules Engine can be used to automate decision-making, freeing up your team to focus on other tasks. This can lead to increased efficiency and productivity.
- Implementing business logic: The Business Rules Engine can be used to implement business logic, ensuring that your applications behave in a consistent and predictable manner. This can help to improve the reliability and maintainability of your applications.
- Enforcing policies: The Business Rules Engine can be used to enforce policies, ensuring that your applications comply with your organization's rules and regulations. This can help to reduce the risk of regulatory violations.
- Personalizing customer experiences: The Business Rules Engine can be used to personalize customer experiences, ensuring that each customer receives the best possible service. This can lead to increased customer satisfaction and loyalty.
- Managing risk: The Business Rules Engine can be used to manage risk, ensuring that your applications are secure and compliant. This can help to protect your organization from financial losses and reputational damage.






%2520(3).webp)
.svg.webp)



.webp)
.webp)
.webp)



.webp)
.webp)



_result.webp)










%20(1).webp)
