RuleSets are foundational elements in automated systems, driving decisions by setting specific conditions and actions. These sets of rules are essential in any system that requires consistent and scalable decision-making. RuleSets remove the need for constant manual oversight, ensuring processes run smoothly and efficiently.
In this blog, we will explain what RuleSets are, why they are important, and how they work, particularly within Nected. Understanding RuleSets can provide a significant advantage in managing automated tasks. But how do these rules function, and what distinguishes Nected’s approach?
Nected simplifies the creation and management of RuleSets, making automation accessible even if you're not a developer. We’ll explore how Nected's RuleSets integrate with chatbot logic, offering a powerful tool to optimize workflows.
What is RuleSets in General?
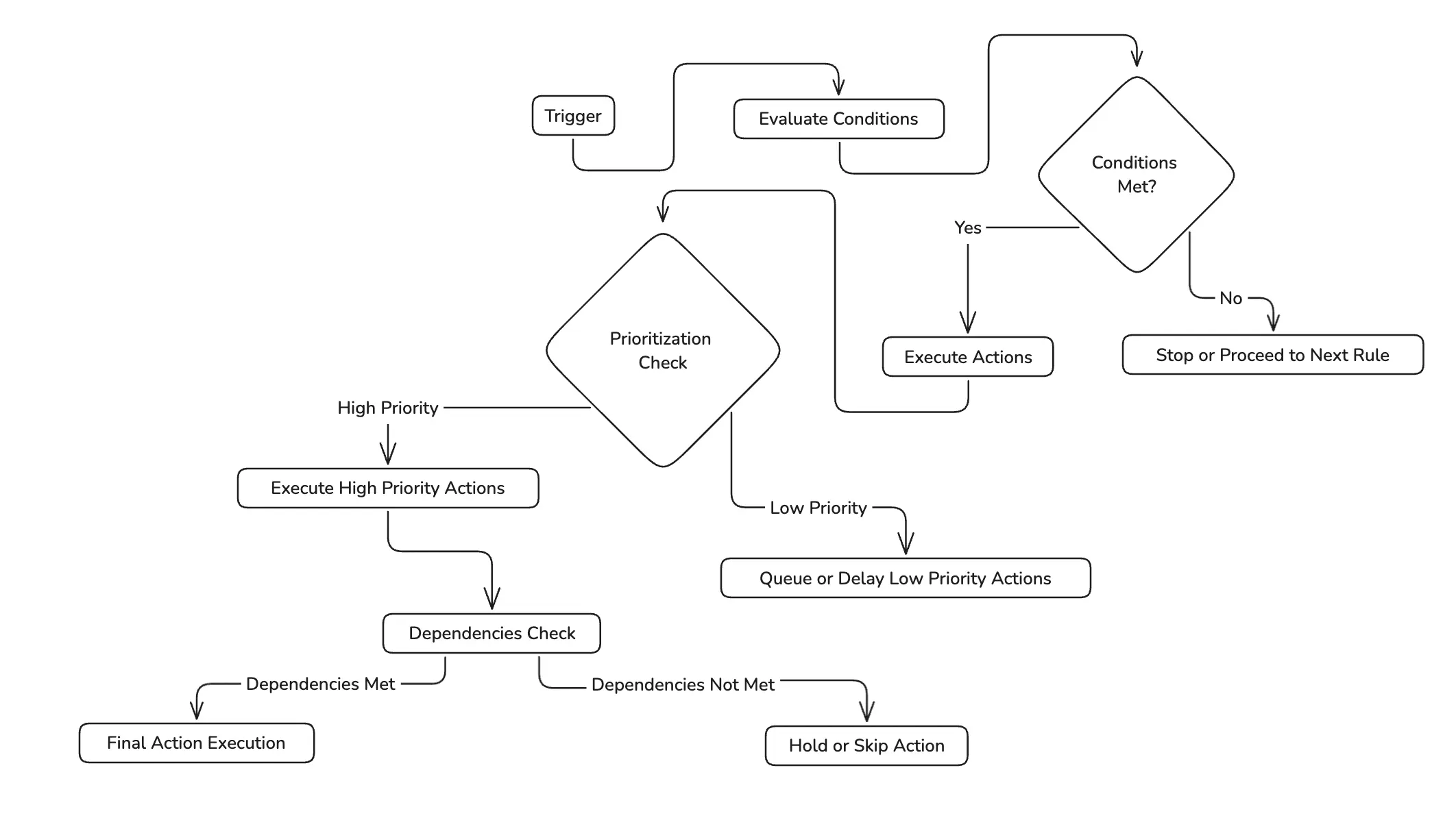
RuleSets are structured collections of rules designed to automate decision-making processes within systems. At their core, RuleSets consist of individual rules that dictate specific actions based on defined conditions. These rules work together, forming a cohesive framework that allows systems to respond dynamically to various inputs or events.
Components of a RuleSet
A RuleSet is composed of several key elements:
- Conditions: The specific criteria that must be met for a rule to be triggered. Conditions act as the "if" part of an "if-then" statement, defining what must be true for the rule to execute. Conditions can be simple or complex, depending on the needs of the system. Examples include checking if a value exceeds a certain threshold or whether a specific event has occurred.
- Actions: These are the operations that are carried out when the conditions are met. Actions are the "then" part of an "if-then" statement. They determine what the system will do in response to the conditions being true. Actions can include tasks such as sending an email, updating a database record, or triggering another process.
- Triggers: Triggers are the events or changes that initiate the evaluation of the RuleSet. When a trigger occurs, the system evaluates the conditions of the rules within the RuleSet to determine if any actions should be executed.
- Prioritization: In a RuleSet containing multiple rules, prioritization determines the order in which rules are evaluated and executed. This ensures that more critical or specific rules are processed before others, which can prevent conflicts or ensure that the most important actions are taken first.
- Dependencies: Some rules may depend on the outcomes of other rules or external factors. Dependencies define these relationships, ensuring that rules are executed in the correct sequence or only when certain conditions, outside the immediate rule conditions, are met.
How RuleSets Function?

RuleSets function by automating decision-making processes through a structured sequence of evaluations and actions. This process involves continuous monitoring of system events, evaluating conditions based on those events, and executing actions when certain criteria are met. The sequence and logic behind how RuleSets function are crucial for ensuring that the system behaves as intended, handling complex scenarios with minimal manual intervention.
For instance, in an e-commerce platform, a RuleSet might be used to manage inventory levels. If stock for a particular item drops below a certain threshold, the RuleSet could trigger an automatic reorder from suppliers. This ensures that inventory is maintained without requiring constant oversight from staff.
Benefits of Using RuleSets
RuleSets offer significant advantages in managing automated decision-making processes, providing systems with the ability to respond to complex scenarios efficiently and consistently. Here’s a detailed explanation of the key benefits of using RuleSets:
- Consistency in Decision-Making:RuleSets ensure that decisions are made consistently based on predefined criteria. By automating the decision-making process, RuleSets eliminate the variability that can occur with manual intervention. This consistency is crucial in environments where uniformity is essential, such as in compliance-driven industries like finance and healthcare. RuleSets guarantee that the same conditions will always lead to the same actions, reducing the risk of errors and ensuring predictable outcomes.
- Scalability and Efficiency:As businesses grow and processes become more complex, managing decisions manually becomes increasingly challenging. RuleSets allow for scalable automation, handling large volumes of decisions with minimal human intervention. This scalability is particularly beneficial in dynamic environments where systems need to process thousands of transactions or decisions rapidly. By automating these tasks, RuleSets free up human resources to focus on more strategic activities, improving overall operational efficiency.
- Flexibility and Customization:RuleSets offer a high degree of flexibility, allowing businesses to customize rules according to their specific needs. Whether adjusting rules for different scenarios or creating complex nested rules for sophisticated decision-making, RuleSets can be tailored to meet the unique requirements of any organization. This customization is critical for businesses that need to adapt quickly to changing conditions or regulatory environments, ensuring that their automated processes remain aligned with current needs.
- Reduction of Human Error:Human error is a common challenge in manual decision-making processes, leading to inconsistencies, delays, and even compliance issues. By automating decisions with RuleSets, businesses can significantly reduce the potential for human error. Automated rules are executed precisely as defined, ensuring that the correct actions are taken every time. This reliability is particularly valuable in critical systems where errors can have severe consequences, such as in financial transactions or patient care.
- Improved Compliance and Governance:In industries with strict regulatory requirements, maintaining compliance is a constant challenge. RuleSets help businesses adhere to regulations by ensuring that all decisions are made according to predefined, compliant rules. This automation reduces the risk of non-compliance and helps maintain governance standards across all operations. Additionally, RuleSets can be easily updated to reflect new regulations, ensuring that the system remains compliant as rules and laws evolve.
- Cost-Effectiveness:Implementing RuleSets can lead to significant cost savings by reducing the need for manual oversight and intervention. Automating routine decisions allows businesses to operate more efficiently, reducing labor costs and minimizing the risk of costly errors. Additionally, the scalability of RuleSets means that businesses can handle increased workloads without the need for proportional increases in staffing or resources.
- Enhanced Customer ExperienceIn customer-facing applications, RuleSets can improve the overall customer experience by ensuring timely and accurate responses to customer actions. For example, in an e-commerce platform, RuleSets can automatically apply discounts, manage inventory, or recommend products based on customer behavior, enhancing the user experience and driving sales. The ability to respond to customer needs, without delays, can significantly boost customer satisfaction and loyalty.
Read Also: Rules Engine Design Pattern: A Comprehensive Guide
How Nected Implements RuleSets?
Nected offers a robust RuleSet system designed to streamline the management and execution of complex rules, making it a powerful tool for businesses that require automated decision-making processes. In Nected, RuleSets serve as a collection of predefined rules, including SimpleRules and DecisionTables, that work together to filter and act upon input attributes based on specified conditions. Here's a detailed breakdown of how Nected implements RuleSets:
A RuleSet in Nected is essentially a group of rules that collaborate to make decisions and execute actions based on defined logic. These RuleSets can combine both SimpleRules and DecisionTables, allowing for intricate decision-making frameworks that are easy to manage. The primary objective of a RuleSet is to organize and apply multiple rules simultaneously, ensuring that the conditions across different rules are evaluated cohesively, which results in a streamlined process for achieving desired outcomes.
Read About: Rule The Development Realm With JSON Rules Engine
Types of Rules within a RuleSet
Nected supports two main types of rules that can be integrated into a RuleSet:
- SimpleRule: This is the most basic form of rule, where an if/then/else logic is applied. It is suitable for straightforward decision-making scenarios that do not require multiple variables or complex conditions.
- DecisionTable: This type of rule operates as a matrix, handling multiple conditions and actions in a tabular format. It is ideal for scenarios where multiple variables influence the outcome, such as pricing models or routing decisions.
Creating and Configuring a RuleSet
To create a RuleSet in Nected, users start by navigating to the Rules page within the Nected platform and selecting the option to create a new RuleSet. During the configuration, users can:
- Define the RuleSet Name and Description: It’s important to choose a unique and descriptive name to easily identify the RuleSet. The description should outline the RuleSet’s purpose and the logic it encompasses.
- Select the Ruleset Type: Users must specify whether the RuleSet is for staging or production. This decision dictates how the RuleSet will be used within the environment.
- Add Rules to the RuleSet: Users can incorporate both SimpleRules and DecisionTables into the RuleSet, configuring each rule’s specific conditions and actions. Nected allows users to enable or disable individual rules within the RuleSet, providing flexibility in how the rules are applied.
Managing and Testing RuleSets
Nected provides comprehensive tools for managing and testing RuleSets:
- Testing in Staging: Before deploying a RuleSet to production, it can be tested in a staging environment to ensure that all conditions and actions work as expected. The test results are displayed in a structured format, usually as JSON, which helps in analyzing whether the RuleSet is performing correctly.
- Publishing to Production: Once tested, RuleSets can be published to the production environment. This process involves finalizing the RuleSet’s configuration and making it live, where it will begin executing its logic based on real-time data.
- Triggering RuleSets: After publishing, RuleSets can be triggered either manually or automatically through API calls. This flexibility allows for integration with other systems and processes within the business, ensuring that RuleSets contribute to broader operational goals.
For more detailed information on creating and managing RuleSets in Nected, you can refer to their official documentation.
Advantages of Using Nected's RuleSet
Nected’s RuleSet offers several distinct advantages that set it apart from other rule engines in the market. By integrating advanced automation capabilities with a user-friendly interface, Nected provides businesses with a powerful tool to streamline their operations and enhance decision-making processes. Here are some of the key business-oriented advantages of using Nected’s RuleSet:
1. Comprehensive Rule Management
Nected’s RuleSet allows businesses to manage a wide range of rules in one cohesive system, combining SimpleRules and DecisionTables into a single, streamlined RuleSet. Unlike many other rule engines that require separate configurations for different rule types, Nected simplifies this process by enabling all rules to be managed and executed within one interface.
This comprehensive management capability reduces the complexity of handling multiple decision-making processes, allowing businesses to operate more efficiently. By consolidating rule management, Nected minimizes the risk of errors and inconsistencies, which are common when using fragmented systems.
2. High Scalability and Flexibility
Nected’s RuleSet is designed to scale effortlessly, accommodating the growing needs of businesses without compromising performance. Whether you are managing a handful of rules or hundreds, Nected ensures that your RuleSets can handle increased complexity with ease.
As businesses expand, the ability to scale decision-making processes becomes critical. Nected’s flexible RuleSet architecture allows businesses to add new rules, modify existing ones, and scale operations seamlessly. This scalability ensures that businesses can continue to meet customer demands and regulatory requirements without overhauling their entire rule management system.
3. No-Code/Low-Code Interface
Nected provides a no-code/low-code interface for creating and managing RuleSets, making it accessible to users with varying levels of technical expertise. Many rule engines require extensive coding knowledge, limiting their use to IT departments or specialized teams. Nected democratizes rule management, allowing business users to create and modify rules without needing to write code.
This no-code/low-code approach empowers business teams to take control of their automation processes, reducing dependency on IT resources and enabling faster implementation of changes. This agility can lead to quicker response times to market changes, improving overall business performance and competitiveness.
4. Reusability and Efficiency
Nected’s RuleSet promotes reusability by allowing businesses to apply the same set of rules across different datasets or scenarios. This feature is particularly beneficial in environments where similar logic needs to be applied across multiple processes.
Reusability enhances operational efficiency by reducing the time and effort required to replicate rule configurations. Businesses can achieve consistency across various operations, ensuring that all processes adhere to the same standards and logic. This not only saves time but also reduces the risk of errors when implementing new rules.
5. Seamless Integration with Existing Systems
Nected’s RuleSet integrates seamlessly with existing databases, APIs, and third-party systems, allowing businesses to incorporate rule-based automation without disrupting their current operations. Other rule engines often require extensive customization or reconfiguration to achieve similar integration.
Seamless integration reduces the time and cost associated with implementing new rule-based systems. Businesses can leverage their existing infrastructure while enhancing it with advanced rule management capabilities. This leads to a smoother transition, lower implementation costs, and a faster return on investment.
Read Also: Top 10 Business Rules Engine 2024 | Expert Recommendations
Conclusion
Nected’s RuleSet offers a transformative approach to automating decision-making processes, providing businesses with a powerful tool that is both scalable and easy to manage. By integrating SimpleRules and DecisionTables into a cohesive framework, Nected simplifies the complexity of rule management, making it accessible to users of all technical backgrounds.
The business advantages of using Nected’s RuleSet are clear. From real-time decision-making to seamless integration with existing systems, Nected stands out in a crowded market, offering features that many other rule engines do not. Its no-code/low-code interface democratizes automation, empowering business teams to take control and respond quickly to changing market conditions.
As businesses continue to face increasing demands for efficiency and agility, Nected’s RuleSet provides a robust solution that can grow alongside them. By implementing Nected, organizations can streamline their operations, reduce manual errors, and enhance their overall decision-making capabilities.
Incorporating Nected’s RuleSet into your operations isn’t just about improving processes—it’s about gaining a competitive edge in an environment where speed, accuracy, and flexibility are paramount. As you consider the next steps in optimizing your workflows, Nected offers the tools and support to ensure your business stays ahead of the curve.
FAQs
Q1. What is a RuleSet in Nected?
A RuleSet in Nected is a collection of published SimpleRules and DecisionTables that work together to process and act on input data based on specified conditions. RuleSets help streamline complex decision-making by consolidating multiple rules into a single, manageable unit.
Q2. How does Nected’s RuleSet differ from other rule engines?
Nected’s RuleSet offers a no-code/low-code interface, allowing users with varying technical expertise to create and manage complex rules easily. Unlike many other rule engines, Nected supports seamless integration with various data sources and external systems, enabling real-time data processing and action execution. This flexibility and accessibility distinguish Nected from other platforms that may require more extensive coding knowledge or lack integration capabilities.
Q3. Can I reuse a RuleSet across different projects in Nected?
Yes, RuleSets in Nected are designed for reusability. Once you create a RuleSet, you can apply it across different datasets or scenarios, which helps maintain consistency and saves time when managing multiple projects.
Q4. How do I test a RuleSet in Nected before deploying it?
Nected provides a staging environment where you can test your RuleSet before publishing it to production. This environment allows you to evaluate the RuleSet’s performance and ensure that all conditions and actions work as expected without impacting live data.
Q5. Can RuleSets be triggered automatically in Nected?
Yes, once a RuleSet is published, it can be triggered automatically through API calls or other predefined triggers within the Nected platform. This capability enables seamless integration with your existing systems and ensures that your rules are executed as soon as the relevant conditions are met.
Q6. Is Nected’s RuleSet suitable for real-time decision-making?
Absolutely. Nected’s RuleSet is designed for real-time decision-making, enabling businesses to respond immediately to changes in data or external conditions. This feature is particularly valuable in dynamic environments like e-commerce or finance, where timely decisions can significantly impact business outcomes.




.webp)

.svg.webp)

.webp)


%2520(3).webp)



.webp)
.webp)
.webp)







_result.webp)


.webp)



%20(1).webp)
